ÎÒÃǷdz£ÖØÊÓÄúµÄ¸öÈËÒþ˽£¬µ±Äú·ÃÎÊÎÒÃǵÄÍøÕ¾Ê±£¬ÇëͬÒâʹÓõÄËùÓÐcookie¡£ÓйظöÈËÊý¾Ý´¦ÀíµÄ¸ü¶àÐÅÏ¢¿É·ÃÎÊ¡¶Òþ˽Õþ²ß¡·
×Ô¶¯¼ÝÊ»ÊÇÐÂÄÜÔ´Æû³µÖÇÄÜ»¯µÄÖØÒª·¢Õ¹·½Ïò£¬¶ø¾ß±¸Ç¿¸ÐÖªÄÜÁ¦µÄ¼¤¹âÀ×´ïÔòÊÇL2+¼°ÒÔÉϼ¶±ð×Ô¶¯¼ÝÊ»²»¿É»òȱµÄÓ²¼þÉ豸¡£ÒøºÓ¼¯ÍÅgalaxyµÄµ¥Í¨µÀ¸ßËÙÕ¤¼«Çý¶¯Ð¾Æ¬NSD2017£¬×¨Îª¼¤¹âÀ×´ï·¢ÉäÆ÷ÖÐÇý¶¯GaN HEMT£¨¸ßµç×ÓÇ¨ÒÆÂʾ§Ìå¹Ü£©¶øÉè¼Æ£¬ÖúÁ¦Ó¦¶Ô¼¤¹âÀ×´ïÓ¦ÓÃÖеĸ÷ÏîÌôÕ½¡£
1£©¼¤¹âÀ×´ïϵͳ½á¹¹½éÉÜ
×Ô¶¯¼ÝÊ»ÖÐʹÓõ魯âÀ×´ïͨ³£²ÉÓÃDToF£¨Direct Time-of-Flight£©²â¾à·½Ê½£¬¼´Í¨¹ýÖ±½Ó²âÁ¿¼¤¹âµÄ·ÉÐÐʱ¼äÀ´½øÐоàÀë²âÁ¿ºÍµØÍ¼³ÉÏñ¡£ÏÂͼΪDToF¼¤¹âÀ×´ïϵͳµÄµäÐͽṹ£¬ÆäÖÐÐźŴ¦Àíµ¥ÔªÍ¨¹ý¼Ç¼¼¤¹â·¢ÉäÆ÷·¢³ö¹âÂö³åµÄʱ¿Ì£¬ÒÔ¼°¼¤¹â½ÓÊÕÆ÷ÊÕµ½¹âÂö³åµÄʱ¿Ì£¬¸ù¾Ýʱ¼ä¼ä¸ôºÍ¹âËÙ¼´¿É¼ÆËã³öÄ¿±ê¾àÀë¡£

DToF¼¤¹âÀ×´ïµäÐÍϵͳ
¼¤¹âÀ×´ïΪÁËʵÏָ߷ֱæÂÊÓë¿í¼ì²â·¶Î§£¬ÐèÒª¼«ÕµÄ¼¤¹âÂö³å¿í¶È¡¢¼«¿ìµÄ¼¤¹âÂö³åƵÂʺͼ«¸ßµÄ¼¤¹âÂö³å¹¦ÂÊ£¬Õâ¶Ô¼¤¹â·¢ÉäÆ÷Öй¦ÂÊ¿ª¹ØÆ÷¼þµÄÐÔÄÜÌá³öÁ˸ü¸ßµÄÒªÇó¡£Ïà±È´«Í³µÄSi MOSFET£¬GaN HEMT¾ßÓиüÓÅÔ½µÄ¿ª¹ØÌØÐÔ£¬·Ç³£ÊʺÏDToF¼¤¹âÀ×´ïÓ¦Óá£GaN HEMTµÄÐÔÄܱíÏÖÒÀÀµÓÚ¸ßËÙ¡¢¸ßÇý¶¯ÄÜÁ¦ºÍ¸ß¿É¿¿ÐÔµÄGaNÕ¤¼«Çý¶¯Ð¾Æ¬£¬NSD2017ƾ½èÆäÓÅÒìµÄ²úÆ·ÌØÐÔ£¬³ä·Ö·¢»ÓÁËGaN HEMTÔÚ¼¤¹âÀ×´ïÖеÄÓÅÊÆ¡£
2£©NSD2017²úÆ·ÌØÐÔ
- ÍÆ¼ö¹¤×÷µçѹ£º4.75V~5.25V
- ·åÖµÀ¹àµçÁ÷£º7A/5A
- ×îСÊäÈëÂö¿í: 1.25ns
- ´«ÊäÑÓʱ: 2.6ns
- Âö¿í»û±ä: 300ps
- ÉÏÉýʱ¼ä@220pF¸ºÔØ: 650ps
- ϽµÊ±¼ä@220pF¸ºÔØ: 850ps
- ·â×°£ºDFN6(2mm*2mm)£¬WLCSP(1.2mm*0.8mm)
- Âú×ãAEC-Q100³µ¹æÈÏÖ¤
- ͬÏàºÍ·´ÏàÊäÈëÒý½Å¿ÉÓÃÓÚ²úÉú¼«ÕÂö¿í
- ¾ß±¸UVLO¡¢OTSD±£»¤

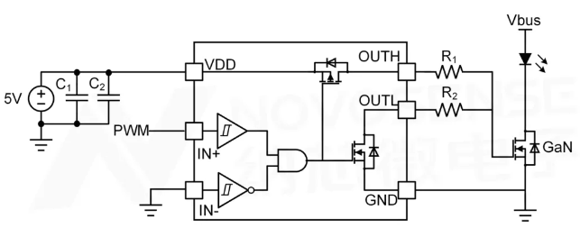
NSD2017µäÐÍÓ¦Óÿòͼ
3£© NSD2017¹Ø¼üÐÔÄÜÓ¦¶Ô¼¤¹âÀ×´ïÓ¦ÓÃÌôÕ½
1. ´óµçÁ÷Çý¶¯ÄÜÁ¦£¬Ö§³Ö¼¤¹âÀ×´ïÔ¶¾àÀë̽²â
¼¤¹âÀ×´ïµÄÔ¶¾àÀë̽²âÄÜÁ¦Ê¹×Ô¶¯¼ÝÊ»³µÁ¾Äܹ»Ìáǰ·¢ÏÖÕϰÎï²¢¼°Ê±±ÜÈ㬴ӶøÌáÉý×Ô¶¯¼ÝÊ»ËÙ¶ÈÉÏÏÞ¡£ÎªÊµÏÖ¸üÔ¶µÄ̽²â¾àÀ룬ͨ³£ÐèÒªÔÚ±£Ö¤²»ËðÉËÈËÑÛµÄǰÌáÏ£¬²ÉÓøü´ó¹¦Âʵļ¤¹â·¢ÉäÆ÷£¬Õâ¾ÍÐèÒª¸ü´óµçÁ÷µÄGaN HEMTÒÔ¼°Çý¶¯ÄÜÁ¦¸ü¸ßµÄÇý¶¯Ð¾Æ¬¡£ÒøºÓ¼¯ÍÅgalaxyµÄNSD2017¾ß±¸7A·åÖµÀµçÁ÷ºÍ5A¹àµçÁ÷ÄÜÁ¦£¬¿ÉÓÃÓÚÇý¶¯´óµçÁ÷GaN HEMT£¬´Ó¶ø²úÉú¸ß·åÖµ¼¤¹â¹¦ÂÊ£¬ÊµÏÖÔ¶¾àÀë̽²â¡£
2. ¼«ÕÊäÈëÂö¿í£¬Âú×㼤¹âÀ×´ï¸ß²â¾à¾«¶ÈÒªÇó
DToF¼¤¹âÀ×´ïͨ¹ý²âÁ¿Âö³å¼¤¹â·¢ÉäºÍ½ÓÊÕµÄʱ¼ä¼ä¸ôÀ´ÊµÏÖ²â¾à£¬µ«ÊÇÈç¹ûÀ´×ÔÁ½¸öÏàÁÚÄ¿±êµÄ·´Éä¹âÂö³å·¢ÉúÖØµþ£¬ÏµÍ³½«ÎÞ·¨·Ö±æ³öÕâÁ½¸öÏàÁÚÄ¿±êµÄ¾àÀëÐÅÏ¢¡£ÎªÁËÂú×ãÀåÃ×¼¶±ðµÄ¾àÀë·Ö±æÂʵÄÒªÇ󣬼¤¹âÀ×´ïÐèÒª¼«ÕµÄ¹âÂö³å¿í¶È£¬Í¨³£µÍÖÁ¼¸ÄÉÃ룬²¢ÇÒ¾ßÓпìËÙµÄÉÏÉýÑØºÍϽµÑØ¡£NSD2017µÄ×îСÊäÈëÂö¿íµäÐÍÖµ½öΪ1.25ns£¬ÇÒ¿ªÆôºÍ¹Ø¶Ï·¾¶¾ßÓÐÓÅÒìµÄÑÓ³ÙÆ¥Å䣬ÊäÈëµ½Êä³öµÄÂö³å¿í¶ÈÊ§ÕæµÍÖÁ300ps¡£´ËÍâÔÚ220nF¸ºÔØÏ£¬NSD2017µÄÉÏÉýʱ¼äµäÐÍֵΪ650ps£¬Ï½µÊ±¼äµäÐÍֵΪ850ps£¬Ò²ÓÐÀûÓÚ²úÉú¸üÕµÄÂö³å¼¤¹â¡£

NSD2017×îСÊäÈëÂö¿í²âÊÔ£¬Ch1ΪÊäÈ벨ÐΣ¬Ch2ΪÊä³ö²¨ÐÎ
3. С·â×°ºÍ¸ßƵ¿ª¹Ø£¬ÓÅ»¯¼¤¹âÀ×´ï½Ç·Ö±æÂÊÓëµãƵÐÔÄÜ
¼¤¹âÀ×´ïµÄ½Ç·Ö±æÂʱíʾɨÃè¹ý³ÌÖÐÏàÁÚÁ½¸ö¼¤¹âµãÖ®¼äµÄ½Ç¶È²î£¬µãƵÔò±íʾÔÚÈýάÊÓ³¡ÄÚÿÃë·¢³öµÄ¼¤¹âµãÊý¡£Ò»°ãÀ´Ëµ£¬¼¤¹âÀ×´ïµÄ½Ç·Ö±æÂÊԽС£¬ÏàÁÚµãÔÆÖ®¼äÔ½Ãܼ¯£¬ÍùÍùµãƵԽ¸ß£¬¼¤¹âÀ×´ïµÄ¸ÐÖªÄÜÁ¦Ò²¾ÍԽǿ¡£ÎªÊµÏÖ¸ü¸ßµÄ½Ç·Ö±æÂÊºÍµãÆµ£¬¼¤¹âÀ×´ïÐèÒª²¼Öøü¶àµÄ¼¤¹â·¢ÉäÆ÷£¬Òò¶ø¶ÔÇý¶¯Ð¾Æ¬µÄ·â×°³ß´çÌá³öÁ˸ü¸ßµÄÒªÇó¡£NSD2017³µ¹æ¼¶Ð¾Æ¬²»µ«ÌṩDFN (2mm*2mm) ·â×°£¬»¹¿ÉÒÔÌṩ¸üС³ß´çµÄWLCSP (1.2mm*0.8mm) ·â×°¡£NSD2017Ö§³Ö×î¸ß60MHz¿ª¹ØÆµÂÊ£¬´«ÊäÑÓʱµäÐÍÖµµÍÖÁ2.6ns£¬È·±£ÁËϵͳ¿ØÖÆ»·Â·¾ßÓÐ×ã¹»¿ìµÄÏìӦʱ¼ä£¬Ò²ÓÐÀûÓÚÌá¸ß¼¤¹âÀ×´ïµãƵÐÔÄÜ¡£

NSD2017´«ÊäÑÓʱ²âÊÔ£¬Ch1ΪÊäÈ벨ÐΣ¬Ch2ΪÊä³ö²¨ÐÎ
4. Ç¿¿¹¸ÉÈÅÄÜÁ¦£¬±£Ö¤¼¤¹âÀ×´ïµÄ°²È«¿É¿¿
ÔÚ¼¤¹â·¢ÉäÆ÷ÖУ¬ÎªÁË¿ìËÙ¿ª¹ØGaN HEMT£¬Õ¤¼«Çý¶¯Ð¾Æ¬ÍⲿµÄÕ¤¼«´®Áªµç×èͨ³£ÉèÖÃΪÁ㣻դ¼«Çý¶¯Ð¾Æ¬µÄ·åÖµÀµçÁ÷ºÍ¹àµçÁ÷£¬»áͨ¹ýоƬµÄ·â×°¼ÄÉúµç¸ÐºÍPCB¼ÄÉúµç¸Ð£¬ÒýÆðоƬÄÚ²¿µÄVDDºÍGND²úÉú½Ï´óµÄ¶¶¶¯£¬´Ó¶ø¿ÉÄܵ¼ÖÂÇý¶¯µç·¹¤×÷Òì³£¡£NSD2017ͨ¹ýÓÅ»¯·â×°¼ÄÉúµç¸Ð£¬²¢ÇÒÔÚоƬÄÚ²¿¼¯³ÉÈ¥ñîµçÈÝ£¬ÓÐЧµØÂ˳ýÇý¶¯µç·³éÔØ²úÉúµÄ¸ßѹë´Ì£¬´Ó¶øÌáÉýÁË¿¹ÔëÉùÄÜÁ¦¡£´ËÍ⣬NSD2017¾ß±¸¹ýα£»¤ºÍǷѹ±£»¤¹¦ÄÜ£¬±£Ö¤¼¤¹âÀ״ﰲȫ¿É¿¿µØ¹¤×÷¡£
4£©×ܽá
GaN HEMTÕ¤¼«Çý¶¯Ð¾Æ¬NSD2017¾ß±¸¸ß¿ª¹ØÆµÂÊ¡¢µÍ´«ÊäÑÓʱ¡¢¼«ÕÂö¿í¡¢µÍÊ§Õæ¡¢Ç¿Çý¶¯ÄÜÁ¦ºÍ¿¹¸ÉÈŵÈÌØÐÔ£¬²ÉÓÃС³ß´ç³µ¹æ¼¶·â×°£¬Äܹ»ÖúÁ¦Ó¦¶Ô¼¤¹âÀ×´ï¸÷ÏîÓ¦ÓÃÌôÕ½£¬ÌáÉý¸ÐÖªÄÜÁ¦£¬È·±£Æä°²È«¿É¿¿ÔËÐС£