ÎÒÃǷdz£ÖØÊÓÄúµÄ¸öÈËÒþ˽£¬µ±Äú·ÃÎÊÎÒÃǵÄÍøÕ¾Ê±£¬ÇëͬÒâʹÓõÄËùÓÐcookie¡£ÓйظöÈËÊý¾Ý´¦ÀíµÄ¸ü¶àÐÅÏ¢¿É·ÃÎÊ¡¶Òþ˽Õþ²ß¡·
¼¸ÖÖʵÏÖ485¸ôÀëµÄ·½°¸
RS485×ÜÏßÊÇÒ»ÖÖʹÓÃÆ½ºâ·¢ËÍ£¬²î·Ö½ÓÊÕʵÏÖͨѶµÄͨÓô®¿ÚͨÐÅ×ÜÏߣ¬ÓÉÓÚÆä¾ßÓп¹¹²Ä£¸ÉÈÅÄÜÁ¦Ç¿¡¢³É±¾µÍ¡¢¿¹ÔëÄÜÁ¦Ç¿¡¢´«Êä¾àÀëÔ¶¡¢´«ÊäËÙÂʸߡ¢¿ÉÁ¬½Ó¶à´ï256¸öÊÕ·¢Æ÷µÈÓŵ㣬¹ã·ºÓ¦ÓÃÓÚ¹¤ÒµÖÇÄÜÒÇ±í£¬Í¨Ñ¶É豸µÈ¸÷¸öÁìÓò¡£
RS485µç·¿ÉÒÔ·ÖΪ·Ç¸ôÀëÐͺ͸ôÀëÐÍ¡£¸ôÀëÐ͵ç·ÊÇÔڷǸôÀëÐ͵緵Ļù´¡ÉÏÔö¼Ó¸ôÀëÐÔÄÜ£¬Ê¹µÃµç·¾ßÓиüÇ¿µÄ¿¹¸ÉÈÅÐÔºÍϵͳÎȶ¨ÐÔ¡£ÏÂÃæÖ÷ÒªÎ§ÈÆ¸ôÀëÐÍ485µç·½øÐмòµ¥½éÉÜ¡£
Ò»£®Ê²Ã´Çé¿öÐèÒª485¸ôÀë
? µ±485ͨÐŽӿÚÍⲿ½ÚµãÁ¬½Ó¸ßѹʱ£¬¼«Ò×Ë𻵺ó¶Ëµç·£¬ÉõÖÁ¿ÉÄÜ»áÔÚʹÓö˲úÉú´¥µç£»
? µ±485ͨÐŽڵã¾àÀë̫Զʱ£¬Ã¿¸ö½ÚµãµÄ²Î¿¼µØ¶¼½ÓÓÚ±¾µØµÄ´óµØ£¬µ±Á½¶Ë´óµØÖ®¼ä´æÔڽϴóµÄѹ²îʱ£¬µØµçÊÆ»áÒÔ¹²Ä£µçѹµÄ·½Ê½µþ¼ÓÔÚÐźÅÏßÉÏ£¬´Ó¶øÓпÉÄܳ¬³ö¶Ë¿Ú¿É³ÐÊܵĹ²Ä£µçѹ·¶Î§£¬Ó°ÏìÕý³£Í¨ÐÅ£¬ÉõÖÁ»áË𻵺ó¶Ëµç·
? µ±¾àÀë½ÏÔ¶µÄ485ͨÐŽڵãÖ®¼äµÄµØÆ½ÃæÀûÓÃÏßÀ½øÐÐÁ¬½Óʱ£¨Èç485ÆÁ±ÎµçÀ£©£¬µØÏß»áºÍ´óµØÐγɵػ·Â·£¬¸Ã»·Â·»áñîºÏÍⲿ¹²Ä£ÔëÉù£¬²¢²úÉúµØ»·Â·µçÁ÷£¬¿ÉÄܻᵼÖÂÕû¸öµç·ϵͳʧЧ¡£
¶þ£®ÊµÏÖ485¸ôÀëµÄ¾ßÌå·½°¸
ΪÁ˱ÜÃâÉÏÊöÇé¿ö·¢Éú£¬ÎÒÃÇ¿ÉÒÔʹÓÃ485¸ôÀëµç·ÒÔʵÏÖ¡£ÏÂÃæ½éÉܼ¸ÖÖ³£ÓÃ485µç·¸ôÀë·½°¸¡£
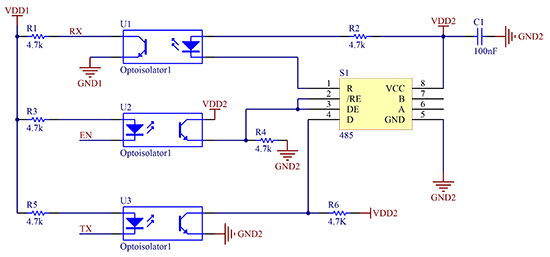
? ÀûÓùâñî¸ôÀëʵÏÖ485¸ôÀë
×îÔçµÄ¸ôÀëÆ÷¼þΪ¹âñî¸ôÀëÆ÷¡£ÔÚ»ùÓÚCMOSµÄÊý×Ö¸ôÀëÆ÷¿ª·¢³É¹¦ÒÔǰ£¬ÊÐÃæÉÏËùÓеĸôÀëÆ÷¼þ¾ùΪ¹âñî¸ôÀëÆ÷¼þ¡£ÏÂͼΪʹÓô«Í³Èý¸ö¹âñî¸ôÀëÆ÷ʵÏÖµÄ485¸ôÀëµç·¡£

ͼ1 »ùÓÚ¹âñî¸ôÀëµÄ485¸ôÀëµç·
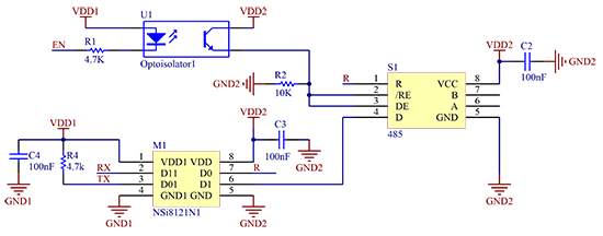
? ÀûÓùâñî+Êý×Ö¸ôÀëʵÏÖ485µç·¸ôÀë
ÓÉÓÚÆÕͨµÄ¹âñî¸ôÀëоƬֻÄÜÊÊÓÃÓÚͨѶËÙÂʽϵ͵ÄÇé¿ö£¬ÄÇôÔÚ¸ßËÙÐźŴ«Êäµç·ÖУ¬485ʹÄÜÐźſɼÌÐøÊ¹Óùâñî¸ôÀëÆ÷¼þ¶Ô½øÐиôÀ룬¶øÊý¾ÝÐźÅͨ·Ôò¿ÉʹÓøßËÙÊý×Ö¸ôÀëоƬNSi8121N1ʵÏÖ¡£Ïà½ÏÓÚ´«Í³¹âñîµç·£¬ÏµÍ³´«ÊäËÙÂÊÌá¸ß£¬ÇÒ½µµÍÁËϵͳ¸´ÔÓ¶È¡£ÏÂͼΪÀûÓùâñî¸ôÀëºÍÊý×Ö¸ôÀ빲ͬʵÏÖµÄ485¸ôÀëµç·

ͼ2 »ùÓÚ¹âñî¸ôÀëºÍÊý×Ö¸ôÀëµÄ485¸ôÀëµç·
? ÀûÓÃÊý×Ö¸ôÀëÆ÷ʵÏÖ485µç·¸ôÀë
Ö»ÒªÓйâñî¸ôÀë´æÔÚ£¬¾Í»áÓÐʹÓÃÊÙÃü¶Ì¡¢¿¹¹²Ä£ÄÜÁ¦Èõ¡¢¹¦ºÄ¸ßµÈȱµã£¬ÈÔ¼«´óµÄÏÞÖÆµç·ʹÓó¡¾°£¬¶ø¸ôÀëµç·ȫ²¿Ê¹ÓÃÊý×Ö¸ôÀëÆ÷ÄܺܺõıÜÃâÕâЩÎÊÌâ¡£ÏÂÃæÊÇʹÓÃNSi8131N1оƬʵÏÖµÄ485¸ôÀëµç·¡£

ͼ3 »ùÓÚÊý×Ö¸ôÀëµÄ485¸ôÀëµç·
? ÀûÓÃNOVOSENSE ¼¯³É¸ôÀë485оƬʵÏÖ485µç·¸ôÀë
Ïà½ÏÓÚÉÏÊöÈýÖÖÀûÓø´ÔÓÍâΧµç·ʵÏÖ485µç·¸ôÀëµÄ·½°¸£¬NSi8308xϵÁÐоƬ½öÐèµ¥¿ÅоƬ¼´¿ÉʵÏÖ485¸ôÀ룬²¢ÇÒÌá¸ßÁËϵͳµÄ¿É¿¿ÐÔ£¬Îȶ¨ÐÔ¡£NSi8308xϵÁÐоƬÊÇËÕÖÝÒøºÓ¼¯ÍÅgalaxyµç×ÓÍÆ³öµÄ¸ôÀëÐÍ485оƬ£¬ÄÚ²¿¼¯³ÉÁËÒ»¸öÈýͨµÀµçÈݸôÀë¼°Ò»¸ö485ÊÕ·¢Æ÷£¬ÆäÖÐNSi83085ÓÃÓÚ°ëË«¹¤485¸ôÀ룬×î¸ß¿É´ï500kbpsͨÐÅËÙÂÊ£¬Í¬Ê±¾ßÓеͰÚÂʵÄÌØµã£¬Äܹ»¼õÉÙEMI·øÉäÒÔ¼°ÓÉÓÚÖÕ¶ËÆ¥Åä²»µ±ÒýÆðµÄ·´É䣻NSi83086ÓÃÓÚȫ˫¹¤485¸ôÀ룬×î¸ß¿É´ï16MbpsͨÐÅËÙÂÊ£¬¿É¼«´óµÄ¼õСϵͳPCBÃæ»ý£¬¼ò»¯ÏµÍ³·½°¸Éè¼Æ£¬Ìá¸ßϵͳµÄ¿É¿¿ÐÔ¡£NSi8308xµÄ×ÜÏß½Ó¿Ú¾ßÓСÀ16kVµÄϵͳ¼¶½Ó´¥·ÅµçESD±£»¤ÄÜÁ¦¡£¾ßÓÐʧЧ±£»¤µç·£¬µ±½ÓÊÕÆ÷ÊäÈ뿪·¡¢¶Ì·»òÕß×ÜÏß¿ÕÏÐʱ£¬½ÓÊÕÆ÷½«Êä³öÂß¼¸ßµçƽ¡£½ÓÊÕÆ÷µÄÊäÈë×迹Ϊ1/8µ¥Î»¸ºÔØ£¬ÔÊÐí¶à´ï256¸öÊÕ·¢Æ÷¹ÒÔÚ×ÜÏßÉÏ¡£Êä³öÇý¶¯Æ÷ÌṩÁ˳¬´óÊä³öµçѹ°Ú·ù£¬´Ó¶ø±£Ö¤Á˸ü¸ßµÄÔëÉùÈÝÏÞ¡£

ͼ4 ¼¯³Éʽ485¸ôÀëµç·
Èý£®¼¸ÖÖ485¸ôÀëµç·¶Ô±È
ÏÂÃæÊÇÕë¶ÔÉÏÊö¼¸ÖÖ485¸ôÀë·½°¸µÄ¸÷ÏîÖ¸±ê¶Ô±È

ͼ5 ¼¸ÖÖ485¸ôÀëµçÂ·Ãæ»ý¶Ô±È

±í1 ¼¸ÖÖ485¸ôÀëµç·ÐÔÄܶԱÈ
ËÄ£®485 EMC±£»¤µç·
ËäÈ»¸ôÀëÄÜÓÐЧÒÖÖÆ¸ß¹²Ä£µçѹ£¬µ«×ÜÏßÉÏ»¹¿ÉÄÜ´æÔÚÀËÓ¿¡¢À×»÷¼°¶Ì·µÈÎÊÌâ´æÔÚ£¬ËùÒÔÔÚEMCµÈ¼¶ÒªÇó±È½Ï¸ßµÄϵͳÖУ¬ÐèÒªÔÚ×ÜÏßÉÏÔÙ²Éȡһ¶¨µÄ±£»¤´ëÊ©¡£NSi8308xµÄ×ÜÏß½Ó¿Ú¾ßÓСÀ16kVµÄϵͳ¼¶½Ó´¥·ÅµçESD±£»¤ÄÜÁ¦¡£¿çÔ½¸ôÀë´øµÄÀËÓ¿ÄÜÁ¦Äܹ»´ïµ½+-8kV¡£¾ßÓÐʧЧ±£»¤µç·£¬µ±½ÓÊÕÆ÷ÊäÈ뿪·¡¢¶Ì·»òÕß×ÜÏß¿ÕÏÐʱ£¬½ÓÊÕÆ÷½«Êä³öÂß¼¸ßµçƽ¡£Èç¹ûÓиü¸ßµÄEMC±£»¤ÐèÇó£¬Ò²¿ÉÒÔͨ¹ýÔö¼ÓÍâΧµç·À´Ìá¸ß¡£¸øÄã½éÉÜÒ»ÖÖÒÔNSi83085ΪÀýʵÏÖ¸ü¸ßµÄ 485EMC±£»¤µç·µÄ·½·¨¡£ÏÂͼÒÔNSi83085ΪÀý½éÉÜÒ»ÖÖʵÏÖ485 EMC±£»¤µç·µÄ·½·¨¡£

ͼ6 485 EMC±£»¤µç·
NSi8308x¾ßÓÐÄÚ²¿Ê§Ð§±£»¤µç·£¬µ±½ÓÊÕÆ÷ÊäÈ뿪·»ò¶Ì·¡¢»òÕß¹ÒÔÚÖÕ¶ËÆ¥Åä×ÜÏßÉϵÄËùÓз¢ËÍÆ÷¶¼½ûÓÃʱ£¬½ÓÊÕÆ÷½«Êä³öÂß¼¸ßµçƽ£»´ËÍ⣬/RE¼°DEÒý½ÅÓÐÄÚÖÃÏÂÀµç×裬DÒý½ÅÓÐÄÚÖÃÉÏÀµç×è¡£Òò´Ë£¬ÔÚËùÓÐÊäÈëÒý½Å¼°×ÜÏßÉÏÎÞÐè¼ÓÈκÎÉÏÏÂÀµç×è¼´¿É±£Ö¤·¢ËÍ¡¢½ÓÊÕ״̬ȷ¶¨¡£ÔÚA¡¢B×ÜÏßÖ®¼ä¼ÓÒ»¸ö120¦¸µç×èÓÃÒÔÖÕ¶Ë×迹ƥÅ䣬ֻÓÐͨѶ¾àÀë½Ï³¤µÄϵͳÖеĵÚÒ»¸ö½ÚµãºÍ×îºóÒ»¸ö½Úµã²Å»á¼ÓÕâ¸öÆ¥Åäµç×è¡£
µ±Íⲿ˲̬´óµçѹ/µçÁ÷Ðźţ¨ÈçÀ×»÷£©¸ÐÓ¦µ½A¡¢BÏßÉÏʱ£¬ÏȾ¹ý±£ÏÕË¿£¬·ÀÖ¹µ±RS-485×ÜÏßÓëµçÔ´Ïß´î¶Ì·ʱÉÕµôºóÐøµç·£»È»ºóÓÃÆøÌå·Åµç¹Ü£¨GDT£©½øÐгõ¼¶·À»¤£¬½«¸ßѹÐźŽµµÍµ½1kVÒÔÏ£¬Í¨³£GDT¿ÉÒÔ³ÐÊÜ10kA(8x20us)ÀËÓ¿³å»÷£»È»ºóTVS×÷Ϊ¶þ¼¶±£»¤£¬½«×ÜÏßµçÆ½Ç¯ÖÆµ½7.5VÒÔÏ¡£ÓÉÓÚGDTÏìӦʱ¼ä½Ï³¤£¬ÔÚÒ»¼¶·À»¤ºÍ¶þ¼¶·À»¤Ö®¼äÐèÔÙ¼ÓTBUÆ÷¼þ£¬ÒÔÏÞÖÆGDTδÏìӦʱ»áÓйýÁ÷ÐźÅÉÕ»µTVS¹Ü¡£Í¨³££¬¶ÔÓÚ4kVÒÔϹýµçѹ£¬¿ÉÒÔʡȥ³õ¼¶±£»¤GDT£¬µ¥ÓÃTVS¾ÍÄÜʵÏÖÀËÓ¿±£»¤µÄÒªÇó¡£
Î壮×ܽá
¸ôÀëÐÍ485µç·¿ÉÓÐЧ½«ÏµÍ³ÖиßÑ¹ÇøÓòÓë°²È«ÇøÓò¸ôÀ룬ÒÔ±£Ö¤É豸¼°ÈËÉí°²È«£»²¢¶Ï¿ª³¤¾àÀë´«ÊäÐźŵĵػØÂ·£¬ÒÔ±ÜÃâµØ»·Â·ºÍ¹²Ä£ÐźŵÄÓ°Ï죬Òò¶øÔ½À´Ô½¶àµÄÓ¦ÓÃÓÚ485ϵͳÖС£
ËÕÖÝÒøºÓ¼¯ÍÅgalaxyµÄ°ëË«¹¤¸ôÀëRS-485оƬNSi83085¼°È«Ë«¹¤¸ôÀëRS-485оƬNSi83086¾ßÓи߿ɿ¿ÐÔ¡¢¸ß¸ôÀëÄÍѹ¡¢¸ß¹²Ä£¿¹ÈÅ¡¢ÒÔ¼°¸ß¼¯³É¶ÈµÄÌØµã£¬ÆäÄܹ»³ÐÊܽÏΪ¸´ÔÓµÄEMC»·¾³£¬ÈçESD¡¢EFT¡¢ÀËÓ¿µÈ£»¸ôÀëÄÍѹֵ¿É´ïµ½·ûºÏUL1577±ê×¼µÄ5kVrms£¬CMTI´ïµ½150kV/us£»ÄÚ²¿¼¯³ÉÁËÊý×Ö¸ôÀëºÍRS-485Çý¶¯Á½ÖÖ¹¦ÄÜÉè¼Æ£¬¿É´ó·ù¼ò»¯ÏµÍ³Éè¼Æ¸´ÔÓ¶È£¬²¢¼õÉÙϵͳPCBµÄÃæ»ý£¬ÊÇʵÏÖ485¸ôÀëµÄ×î¼ÑÑ¡Ôñ¡£