ÎÒÃǷdz£ÖØÊÓÄúµÄ¸öÈËÒþ˽£¬µ±Äú·ÃÎÊÎÒÃǵÄÍøÕ¾Ê±£¬ÇëͬÒâʹÓõÄËùÓÐcookie¡£ÓйظöÈËÊý¾Ý´¦ÀíµÄ¸ü¶àÐÅÏ¢¿É·ÃÎÊ¡¶Òþ˽Õþ²ß¡·
×÷Ϊµ±ÏÂÈÈÃŵĵÚÈý´ú°ëµ¼Ìå¼¼Êõ£¬GaNÔÚÊý¾ÝÖÐÐÄ¡¢¹â·ü¡¢´¢ÄÜ¡¢µç¶¯Æû³µµÈÊг¡¶¼ÓÐ׏ãÀ«µÄÓ¦Óó¡¾°¡£ºÍ´«Í³µÄSiÆ÷¼þÏà±È£¬GaN¾ßÓиü¸ßµÄ¿ª¹ØÆµÂÊÓë¸üСµÄ¿ª¹ØËðºÄ£¬µ«¶ÔÇý¶¯ICÓëÇý¶¯µç·Éè¼ÆÒ²Ìá³öÁ˸ü¸ßµÄÒªÇó¡£
°´ÕÕÕ¤¼«ÌØÐÔ²îÒ죬GaN·ÖΪ³£¿ªµÄºÄ¾¡ÐÍ£¨D-mode£©ºÍ³£¹ØµÄÔöÇ¿ÐÍ£¨E-mode£©Á½ÖÖÀàÐÍ£»°´ÕÕÓ¦Óó¡¾°²îÒ죬GaNÐèÒª¸ôÀë»ò·Ç¸ôÀë¡¢µÍ±ß»ò×Ô¾Ù¡¢Áã·ü»ò¸ºÑ¹¹Ø¶ÏµÈ¶àÖÖÇý¶¯·½Ê½¡£Õë¶Ô²»Í¬ÀàÐ͵ÄGaNºÍ¸÷ÖÖÓ¦Óó¡¾°£¬ÒøºÓ¼¯ÍÅgalaxyÍÆ³öÁËһϵÁÐÇý¶¯IC½â¾ö·½°¸£¬ÖúÁ¦ÓÚ³ä·Ö·¢»ÓGaNÆ÷¼þµÄÐÔÄÜÓÅÊÆ¡£
ÓÉÓÚ³£¿ªµÄºÄ¾¡ÐÍGaN±¾ÉíÎÞ·¨Ö±½ÓʹÓã¬ÐèҪͨ¹ýÔö¼ÓÍâΧԪÆ÷¼þµÄ·½Ê½£¬½«D-mode GaN´Ó³£¿ªÐͱäΪ³£¹ØÐÍ£¬Ö÷Òª°üÀ¨¼¶Áª£¨Cascode£©ºÍÖ±Çý£¨Direct Drive£©Á½ÖÖ¼¼Êõ¼Ü¹¹£»ÆäÖУ¬¼¶ÁªÐ͵ÄD-mode GaN¸üΪÖ÷Á÷¡£ÈçÏÂͼ1£¬¼¶ÁªÐ͵ÄD-mode GaNÊÇͨ¹ýÀûÓõÍѹSi MOSFETµÄ¿ª¹Ø´ø¶¯ÕûÌåµÄ¿ª¹Ø£¬´Ó¶ø½«³£¿ªÐͱäΪ³£¹ØÐÍ¡£

ͼ1 ¼¶ÁªÐÍD-mode GaNµÄ½á¹¹
¾¡¹ÜµÍѹSi MOSÔÚµ¼Í¨Ê±¶îÍâ´®Èë¹µµÀµç×裬²¢ÇÒ²ÎÓëÁËÆ÷¼þµÄÕûÌ忪¹Ø¹ý³Ì£¬µ«ÓÉÓÚµÍѹSi MOSµÄµ¼Í¨µç×èºÍ¿ª¹ØÐÔÄܱ¾Éí¾ÍºÜÀíÏ룬ËùÒÔ¶ÔGaNÆ÷¼þµÄÕûÌåÓ°Ïì·Ç³£ÓÐÏÞ¡£
¼¶ÁªÐ͵ÄD-mode GaN×î´óµÄÓÅÊÆÔÚÓÚ¿ÉÓô«Í³Si MOSµÄÇý¶¯µç·£¬ÒÔ0V/12Vµçƽ½øÐйØ/¿ªµÄ¿ØÖÆ¡£µ«ÐèҪעÒâµÄÊÇ£¬¾¡¹ÜÇý¶¯µç·ºÍSi MOSÏàͬ£¬µ«ÓÉÓÚ¼¶Áª¼Ü¹¹µÄD-mode GaNµÄ¿ª¹ØÆµÂʺÍËÙ¶ÈÔ¶¸ßÓÚ´«Í³µÄSi MOS£¬ËùÒÔÒªÇóÇý¶¯ICÄܹ»ÔںܸߵÄdv/dt»·¾³ÏÂÕý³£¹¤×÷¡£
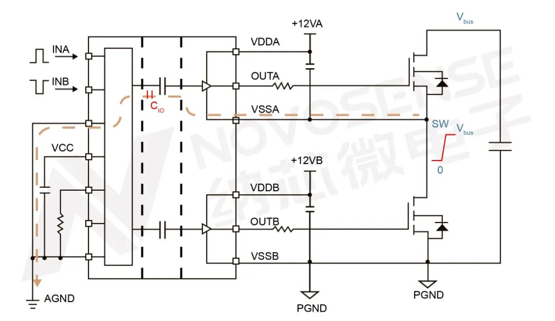
ÈçÏÂͼ2ºÍͼ3ËùʾΪµª»¯ïزÉÓðëÇÅÍØÆËµäÐÍÓ¦Óõç·£¬GaNµÄ¸ßƵ¡¢¸ßËÙ¿ª¹Ø»áµ¼Ö°ëÇÅÖеãµÄµçλ²úÉúºÜ¸ßµÄdv/dtÌø±ä£¬¶ÔÓڷǸôÀëÇý¶¯IC£¬Çý¶¯Ð¾Æ¬µÄÄÚ²¿Level shifter¼ÄÉúµçÈÝ»áÔÚ¸ßdv/dtϲúÉú¹²Ä£µçÁ÷£»¶ÔÓÚ¸ôÀëÇý¶¯IC£¬Çý¶¯Ð¾Æ¬µÄÊäÈëÊä³öñîºÏµçÈÝͬÑù¹¹³É¹²Ä£µçÁ÷·¾¶¡£ÕâЩ¹²Ä£µçÁ÷ñîºÏµ½ÐźÅÊäÈë²à»á¶ÔÊäÈëÐźÅÔì³É¸ÉÈÅ£¬¿ÉÄܻᴥ·¢Çý¶¯Ð¾Æ¬µÄÎó¶¯×÷£¬ÑÏÖØÊ±ÉõÖÁ»áÒý·¢GaN·¢ÉúÇűÛֱͨ¡£

ͼ2 ·Ç¸ôÀë°ëÇÅÇý¶¯ICµÄ¹²Ä£¸ÉÈÅ´«²¥Â·¾¶

ͼ3 ¸ôÀë°ëÇÅÇý¶¯ICµÄ¹²Ä£¸ÉÈÅ´«²¥Â·¾¶
Òò´Ë£¬¹²Ä£Ë²±ä¿¹ÈŶȣ¨CMTI£©ÊÇÑ¡ÔñGaNÇý¶¯ICµÄÒ»¸öÖØÒªÖ¸±ê¡£¶ÔÓÚGaNÆ÷¼þ£¬ÌرðÊǸßѹ¡¢´ó¹¦ÂÊÓ¦Óã¬ÍƼöʹÓÃ100V/nsÒÔÉÏCMTIµÄÇý¶¯IC£¬ÒÔÂú×ã¸ü¸ß¿ª¹ØÆµÂÊ¡¢¸ü¿ì¿ª¹ØËٶȵÄÐèÇó¡£
ÒøºÓ¼¯ÍÅgalaxyÌṩ¶à¿îÓ¦ÓÃÓÚD-mode GaNµÄÇý¶¯½â¾ö·½°¸£¬ÒÔÂú×㲻ͬ¹¦ÂʶΡ¢¸ôÀë»ò·Ç¸ôÀëµÈ²»Í¬Ó¦Óó¡¾°µÄÐèÇó¡£
1£©NSD1624£º¸ß¿É¿¿ÐÔ¸ßѹ°ëÇÅÕ¤¼«Çý¶¯Æ÷
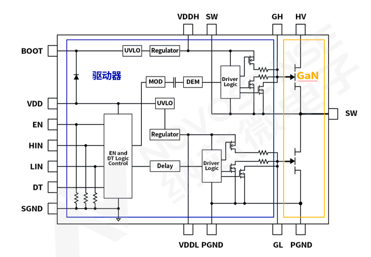
´«Í³µÄ·Ç¸ôÀë¸ßѹ°ëÇÅÇý¶¯ICÒ»°ã²ÉÓÃlevel-shifter¼Ü¹¹£¬ÓÉÓÚÄÚ²¿¼ÄÉúµçÈݵÄÏÞÖÆ£¬Í¨³£Ö»ÄÜÄÍÊÜ50V/nsµÄ¹²Ä£Ë²±ä¡£NSD1624´´Ðµؽ«¸ôÀë¼¼ÊõÓ¦ÓÃÓÚ¸ßѹ°ëÇÅÇý¶¯ICµÄ¸ß±ßÇý¶¯£¬½«dv/dtÄÍÊÜÄÜÁ¦Ìá¸ßµ½150V/ns£¬²¢ÇÒ¸ßѹÊä³ö²à¿ÉÒÔ³ÐÊܸߴï¡À1200VµÄÖ±Á÷µçѹ¡£´ËÍ⣬NSD1624¾ßÓÐ+4/-6AÇý¶¯µçÁ÷ÄÜÁ¦£¬Äܹ¤×÷ÔÚ10~20V µçѹ·¶Î§£¬¸ß±ßºÍµÍ±ßÊä³ö¾ùÓжÀÁ¢µÄ¹©µçǷѹ±£»¤¹¦ÄÜ£¨UVLO£©¡£NSD1624 ¿ÉÌṩSOP14£¬SOP8£¬ÓëСÌå»ýµÄLGA 4*4mm·â×°£¬·Ç³£ÊʺϸßÃܶȵçÔ´µÄÓ¦Ó㬿ÉÊÊÓÃÓÚ¸÷ÖÖ¸ßѹ°ëÇÅ¡¢È«ÇŵçÔ´ÍØÆË¡£

ͼ4 NSD1624оƬ¹¦ÄÜ¿òͼ
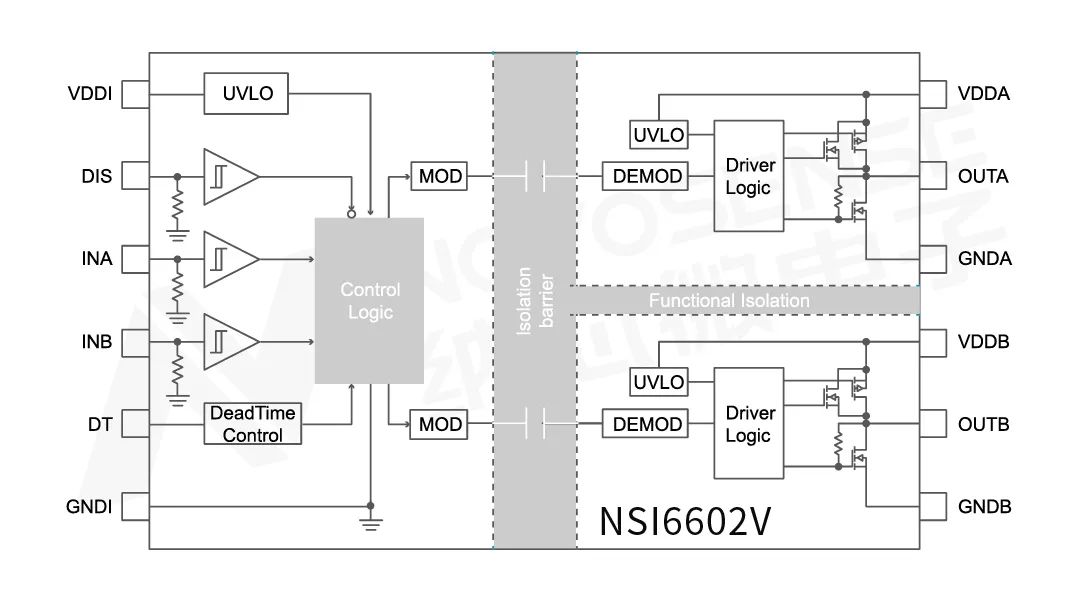
2£©NSI6602V/NSI6602N£ºµÚ¶þ´ú¸ßÐÔÄܸôÀëʽ˫ͨµÀÕ¤¼«Çý¶¯Æ÷
NSI6602V/NSI6602NÊÇÒøºÓ¼¯ÍÅgalaxyµÚ¶þ´ú¸ßÐÔÄܸôÀëʽ˫ͨµÀÕ¤¼«Çý¶¯Æ÷, Ïà±ÈµÚÒ»´ú²úÆ·½øÒ»²½ÔöÇ¿ÁË¿¹¸ÉÈÅÄÜÁ¦ºÍÇý¶¯ÄÜÁ¦£¬Í¬Ê±Ìá¸ßÁËÊäÈë²àµÄÄÍѹÄÜÁ¦£¬ÇÒ¹¦ºÄ¸üµÍ£¬¿ÉÒÔÖ§³Ö×î¸ß2MHz¹¤×÷¿ª¹ØÆµÂÊ¡£Ã¿¸öͨµÀÊä³öÒÔ¿ìËÙµÄ25ns´«²¥ÑÓ³ÙºÍ5nsµÄ×î´óÑÓ³ÙÆ¥ÅäÀ´Ìṩ×î´ó6A/8AµÄÀ¹àµçÁ÷ÄÜÁ¦£¬150V/nsµÄ¹²Ä£Ë²±ä¿¹ÈŶÈ(CMTI) Ìá¸ßÁËϵͳ¿¹¹²Ä£¸ÉÈÅÄÜÁ¦¡£NSI6602V/NSI6602NÓжà¸ö·â×°¿É¹©Ñ¡Ôñ£¬×îС·â×°ÊÇ4*4mm LGA ·â×°£¬¿ÉÓÃÓÚGaNµÈ¹¦ÂÊÃܶÈÒªÇó¸ßµÄ³¡¾°¡£

ͼ5.1 NSI6602N оƬ¹¦ÄÜ¿òͼ

ͼ5.2 NSI6602VоƬ¹¦ÄÜ¿òͼ
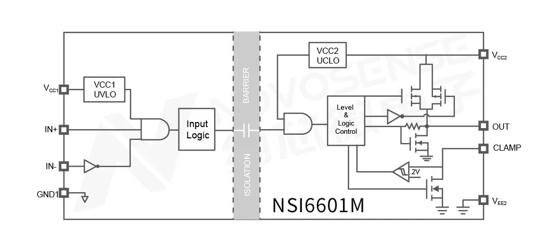
3£©NSI6601/NSI6601M£º¸ôÀëʽµ¥Í¨µÀÕ¤¼«Çý¶¯Æ÷
NSI6601/6601M ÊǸôÀëʽµ¥Í¨µÀÕ¤¼«Çý¶¯Æ÷£¬¿ÉÒÔÌṩ·ÖÀëÊä³öÓÃÓÚ·Ö±ð¿ØÖÆÉÏÉýºÍϽµÊ±¼ä¡£Çý¶¯Æ÷µÄÊäÈë²àΪ3.1VÖÁ17VµçÔ´µçѹ¹©µç£¬Êä³ö²à×î´óµçÔ´µçѹΪ32V£¬ÊäÈëÊä³öµçÔ´Òý½Å¾ùÖ§³ÖÇ·Ñ¹Ëø¶¨£¨UVLO£©±£»¤¡£Ëü¿ÉÒÔÌṩ5A/5A µÄÀ/¹à·åÖµµçÁ÷£¬×îµÍ150V/nsµÄ¹²Ä£Ë²±ä¿¹ÈŶȣ¨CMTI£©È·±£ÁËϵͳ³°ôÐÔ¡£´ËÍ⣬NSI6601M»¹¼¯³ÉÁËÃ×ÀÕǯλ¹¦ÄÜ£¬¿ÉÒÔÓÐЧÒÖÖÆÒòÃ×ÀÕµçÁ÷Ôì³ÉµÄÎóµ¼Í¨·çÏÕ¡£

ͼ6.1 NSI6601 оƬ¹¦ÄÜ¿òͼ

ͼ6.2 NSI6601M оƬ¹¦ÄÜ¿òͼ
²»Í¬ÓÚCascode D-mode GaNͨ¹ý¼¶ÁªµÍѹSi MOSÀ´ÊµÏÖ³£¹ØÐÍ£¬E-mode GaNÖ±½Ó¶ÔGaNÕ¤¼«½øÐÐpÐͲôÔÓÀ´ÐÞ¸ÄÄÜ´ø½á¹¹£¬¸Ä±äÕ¤¼«µÄµ¼Í¨ãÐÖµ£¬´Ó¶øÊµÏÖ³£¶ÏÐÍÆ÷¼þ¡£
¸ù¾ÝÕ¤¼«½á¹¹²»Í¬£¬E-mode GaNÓÖ·ÖΪŷķ½Ó´¥µÄµçÁ÷ÐͺÍÐ¤ÌØ»ù½Ó´¥µÄµçѹÐÍÁ½ÖÖ¼¼Êõ·Ïߣ¬ÆäÖеçѹÐÍE-mode GaN×îΪÖ÷Á÷£¬ÏÂÎĽ«Ö÷Òª½éÉܸÃÀàÐÍGaNµÄÇý¶¯ÌØÐԺͷ½°¸¡£

ͼ7 µçѹÐÍE-mode GaN½á¹¹
ÕâÖÖÀàÐÍE-mode GaNµÄÓŵãÊÇ¿ÉÒÔʵÏÖ0V¹Ø¶Ï¡¢Õýѹµ¼Í¨£¬²¢ÇÒÎÞÐèËðº¦GaNµÄµ¼Í¨ºÍ¿ª¹ØÌØÐÔ¡£ÓÉÓÚGaNûÓÐÌå¶þ¼«¹Ü£¬²»´æÔÚ¶þ¼«¹ÜµÄ·´Ïò»Ö¸´ÎÊÌ⣬ÔÚÓ²¿ª¹Ø³¡ºÏ¿ÉÒÔÓÐЧ½µµÍ¿ª¹ØËðºÄºÍEMIÔëÉù¡£È»¶ø£¬µçѹÐÍE-mode GaNÇý¶¯µçѹ·¶Î§½ÏÕ£¬Ò»°ãµäÐÍÇý¶¯µçѹ·¶Î§ÔÚ5~6V£¬²¢ÇÒ¿ªÆôãÐÖµÒ²ºÜµÍ£¬¶ÔÇý¶¯»ØÂ·µÄ¸ÉÈÅÓëÔëÉù»á±È½ÏÃô¸Ð£¬Éè¼Æ²»µ±µÄ»°ÈÝÒ×ÒýÆðGaNÎó¿ªÍ¨ÉõÖÁÕ¤¼«»÷´©¡£

±í1 E-mode GaNºÍSi MosÇý¶¯µçѹ¶Ô±È
*²»Í¬Æ·ÅƵÄE-mode GaNÕ¤¼«ÄÍÊܸºÑ¹ÄÜÁ¦²î±ð½Ï´ó£¬ÓеĽöÄÜÄÍÊÜ-1.4V£¬ÓеĿÉÄÍÊÜ-10V¸ºÑ¹¡£
Ôڵ͵çѹ¡¢Ð¡¹¦ÂÊ£¬»ò¶ÔËÀÇøËðºÄÃô¸ÐµÄÓ¦ÓÃÖУ¬Ò»°ã¿ÉʹÓÃ0Vµçѹ¹Ø¶Ï£»µ«ÊÇÔڸߵçѹ¡¢´ó¹¦ÂÊϵͳÖУ¬ÍùÍùÍÆ¼ö²ÉÓøºÑ¹¹Ø¶ÏÀ´ÔöÇ¿ÔëÉù¿¹ÈÅÄÜÁ¦£¬±£Ö¤¿É¿¿¹Ø¶Ï¡£ÔÚÉè¼ÆÕ¤¼«¹Ø¶ÏµÄ¸ºÑ¹Ê±£¬³ýÁËÐèÒª¿¼ÂÇGaN±¾ÉíµÄÕ¤¼«ÄÍѹÄÜÁ¦Í⣬»¹ÐèÒª¿¼ÂǶÔЧÂʵÄÓ°Ïì¡£ÈçϱíËùʾ£¬ÕâÊÇÒòΪE-mode GaNÔڹضÏ״̬Ï¿ÉÒÔʵÏÖµçÁ÷µÄ·´ÏòÁ÷¶¯¼´µÚÈýÏóÏÞµ¼Í¨£¬µ«ÊÇ·´Ïòµ¼Í¨Ñ¹½µºÍÕ¤¼«¹Ø¶ÏµÄ¸ºÑ¹ÖµÏà¹Ø£¬ÓÃÓÚÕ¤¼«¹Ø¶ÏµÄµçѹԽ¸º£¬·´Ïòѹ½µ¾ÍÔ½´ó£¬ÏàÓ¦µÄ»á´øÀ´¸ü´óµÄËÀÇøËðºÄ¡£Ò»°ã£¬¶ÔÓÚ500WÒÔÉϸßѹӦÓã¬ÌرðÊÇÓ²¿ª¹Ø£¬ÍƼö-2V~-3VµÄ¹Ø¶Ï¸ºÑ¹¡£

±í2 GaN/Si MOS/IGBT ²»Í¬×´Ì¬ÏµçÁ÷·¾¶
? ¿¼ÂÇE-mode GaNµÄÒÔÉÏÇý¶¯ÌØÐÔ£¬¶ÔÇý¶¯Æ÷ºÍÇý¶¯µç·µÄÉè¼ÆÒ»°ãÐèÒªÂú×㣺
¡ô ¾ß±¸100V/nsÒÔÉϵÄCMTI£¬ÒÔÂú×ã¸ßƵӦÓõĿ¹ÈÅÄÜÁ¦£»
¡ô¿ÉÌṩ5~6VµÄÇý¶¯µçѹ£¬²¢ÇÒÇý¶¯Æ÷×îºÃ¼¯³ÉÊä³ö¼¶LDO£»
¡ô Çý¶¯Æ÷×îºÃÓзֿªµÄOUTHºÍOUTLÒý½Å£¬´Ó¶ø²»±ØÍ¨¹ý¶þ¼«¹ÜÀ´Çø·Ö¿ªÍ¨ºÍ¹Ø¶Ï·¾¶£¬±ÜÃâÁ˶þ¼«¹Üѹ½µÔì³ÉGaNÎóµ¼Í¨µÄ·çÏÕ£»
¡ô ÔÚ¸ßѹ¡¢´ó¹¦ÂÊÓ¦ÓÃÌØ±ðÊÇÓ²¿ª¹ØÍØÆË£¬¿ÉÒÔÌṩ¸ºÑ¹¹Ø¶ÏÄÜÁ¦£»
¡ô ¾¡¿ÉÄÜСµÄ´«ÊäÑÓʱºÍ´«ÊäÑÓʱƥÅ䣬´Ó¶ø¿ÉÒÔÉ趨¸üСµÄËÀÇøÊ±¼ä£¬ÒÔ¼õСËÀÇøËðºÄ¡£
E-mode GaN¿ÉÒÔ²ÉÓô«Í³µÄSi MOSÇý¶¯Æ÷À´Éè¼ÆÇý¶¯µç·£¬ÐèҪͨ¹ý×èÈÝ·Öѹµç·×ö½µÑ¹´¦Àí¡£Èçͼ8ËùʾÇý¶¯µç·£¬¿ªÍ¨Ê±E-mode GaNÕ¤¼«µçѹ±»Zener¹ÜÎÈѹÔÚ6V×óÓÒ£¬¹Ø¶Ïʱ±»Zener¹ÜµÄÕýÏòµ¼Í¨µçѹǯλÔÚ-0.7V×óÓÒ¡£Òò´Ë£¬GaNµÄ¿ªÍ¨ºÍ¹Ø¶ÏµçѹÓÉDz¾ö¶¨£¬ºÍÇý¶¯Æ÷µÄ¹©µçµçѹÎ޹ء£

ͼ8 E-mode GaN µÄ×èÈÝ·ÖѹÇý¶¯µç·£¬0V¹Ø¶Ï
¸ü½øÒ»²½µÄ£¬Èç¹ûÔÚDzµÄ»ù´¡ÉÏ£¬ÔÙ·´Ïò´®ÁªÒ»¸öZener¹Ü£¬ÄÇô¾Í¿ÉÒÔʵÏÖ¸ºÑ¹¹Ø¶Ï¡£

ͼ9 E-mode GaN µÄ×èÈÝ·ÖѹÇý¶¯µç·£¬¸ºÑ¹¹Ø¶Ï
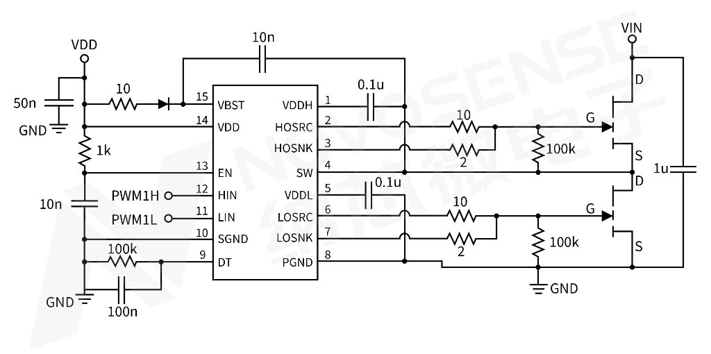
Èçͼ10Ëùʾ£¬ÎªNSD1624²ÉÓÃ10V¹©µç£¬Í¨¹ý×èÈÝ·ÖѹµÄ·½Ê½ÓÃÓÚÇý¶¯E-mode GaNµÄµäÐÍÓ¦Óõç·¡£Í¬ÑùµÄ£¬¸ôÀëʽÇý¶¯Æ÷NSI6602V/NSI6602N¡¢NSI6601/NSI6601MÒ²¿ÉÒÔ²ÉÓÃÕâÖֵ緣¬ÓÃÓÚÇý¶¯E-mode GaN¡£¶ÔÓÚ×èÈÝ·Öѹµç·µÄÔÀíÓë²ÎÊýÉè¼ÆÔÚE-mode GaN³§¼ÒµÄ¹ÙÍøÉ϶¼ÓÐÏà¹ØÓ¦Óñʼǣ¬Ôڴ˲»Õ¹¿ªÏê½â¡£

ͼ10 NSD1624 ×èÈÝ·ÖѹʽÇý¶¯µç·£¬¸ºÑ¹¹Ø¶Ï
¾¡¹Ü×èÈÝ·ÖѹʽÇý¶¯µç·£¬¿ÉÒÔ²ÉÓô«Í³µÄSi MOSFETÇý¶¯Æ÷À´Çý¶¯E-mode GaN£¬µ«ÊÇÐèÒª¸´ÔÓµÄÍâΧµç·Éè¼Æ£¬²¢ÇÒ·Öѹʽ·½°¸µÄÎÈѹ¹ÜµÄ¼ÄÉúµçÈÝ»áÓ°Ïìµ½E-mode GaNµÄ¿ª¹ØËÙ¶È£¬Ó¦ÓûáÓÐһЩ¾ÖÏÞÐÔ¡£¶Ô´Ë£¬ÒøºÓ¼¯ÍÅgalaxyÕë¶ÔE-mode GaNÍÆ³öÁËרÃŵÄÖ±ÇýʽÇý¶¯Æ÷£¬ÍâΧµç·Éè¼Æ¸ü¼òµ¥£¬¿É¿¿ÐÔ¸ü¸ß£¬¿ÉÒÔ³ä·Ö·¢»ÓE-mode GaNµÄÐÔÄÜÓÅÊÆ¡£
1£©NSD2621£ºE-mode GaNרÓøßѹ°ëÇÅÕ¤¼«Çý¶¯Æ÷
NSD2621ÊÇרΪE-mode GaNÉè¼ÆµÄ¸ßѹ°ëÇÅÇý¶¯Ð¾Æ¬£¬¸ÃоƬ²ÉÓÃÁËÒøºÓ¼¯ÍÅgalaxyµÄ³ÉÊìµçÈݸôÀë¼¼Êõ£¬¿ÉÒÔÖ§³Ö-700Vµ½+700VÄÍѹ£¬150V/nsµÄ°ëÇÅÖеãdv/dt˲±ä£¬Í¬Ê±¾ßÓеʹ«ÊäÑÓÊ±ÌØÐÔ¡£¸ßµÍ±ßµÄÇý¶¯Êä³ö¼¶¶¼¼¯³ÉÁËLDO£¬ÔÚ¿íVCC¹©µç·¶Î§ÄÚ¾ù¿ÉÊä³ö5~6VµÄÇý¶¯µçѹ£¬²¢¿ÉÌṩ2A/-4AµÄ·åÖµÇý¶¯µçÁ÷£¬Í¬Ê±¾ß±¸ÁËUVLO ¹¦ÄÜ£¬±£»¤µçԴϵͳµÄ°²È«¹¤×÷¡£NSD2621 ¿ÉÌṩ¸ß¼¯³É¶ÈµÄLGA (4*4mm) ·â×°£¬ÊÊÓÃÓڸ߹¦ÂÊÃܶÈÒªÇóµÄÓ¦Óó¡¾°¡£Í¼5ΪNSD2621µÄµäÐÍÓ¦Óõç·£¬Ïà±È·Öѹʽµç·£¬²ÉÓÃNSD2621ÎÞÐèµç×è¡¢µçÈÝ¡¢ÎÈѹ¹ÜµÈÍâΧµç·£¬¼ò»¯ÁËϵͳÉè¼Æ£¬²¢ÇÒÇý¶¯¸ü¿É¿¿¡£

ͼ11 NSD2621µäÐÍÓ¦Óõç·
2£©NSD2017£ºE-mode GaNרÓõ¥Í¨µÀµÍ±ßÕ¤¼«Çý¶¯Æ÷
NSD2017ÊÇרΪÇý¶¯E-mode GaNÉè¼ÆµÄ³µ¹æ¼¶µ¥Í¨µÀµÍ±ßÇý¶¯Ð¾Æ¬£¬¾ßÓÐÇ·Ñ¹Ëø¶¨ºÍ¹ýα£»¤¹¦ÄÜ£¬¿ÉÒÔÖ§³Ö5V¹©µç£¬·ÖÀëµÄOUTHºÍOUTLÒý½ÅÓÃÓÚ·Ö±ðµ÷½ÚGaNµÄ¿ªÍ¨ºÍ¹Ø¶ÏËÙ¶È£¬¿ÉÒÔÌṩ×î´ó7A/-5AµÄ·åÖµÇý¶¯µçÁ÷¡£NSD2017¶¯Ì¬ÐÔÄܳöÉ«£¬¾ß±¸Ð¡ÓÚ3nsµÄ´«ÊäÑÓʱ£¬Ö§³Ö1.25ns×îСÊäÈëÂö¿íÒÔ¼°Æ¤Ãë¼¶µÄÉÏÉýϽµÊ±¼ä£¬¿ÉÓ¦ÓÃÓÚ¼¤¹âÀ×´ïºÍµçԴת»»Æ÷µÈÓ¦Óá£NSD2017ÓÐ1.2mm*0.88mm WLCSPºÍ2mm*2mm DFN³µ¹æ¼¶½ô´Õ·â×°¿ÉÑ¡£¬·â×°¾ßÓÐ×îСµÄ¼ÄÉúµç¸Ð£¬ÒÔ¼õÉÙÉÏÉýºÍϽµÊ±¼ä²¢ÏÞÖÆÕñÁå·ùÖµ¡£

ͼ12 NSD2017µäÐÍÓ¦Óõç·
3£©NSI6602V/NSI6602N£ºE-mode GaN¸ôÀëÇý¶¯
רÃÅÕë¶ÔE-mode GaN¸ôÀëÇý¶¯µÄÐèÇó£¬ÒøºÓ¼¯ÍÅgalaxyµ÷½ÚNSI6602V/NSI6602NµÄǷѹµã£¬Ê¹Æä¿ÉÒÔÖ±½ÓÓÃÓÚÇý¶¯E-mode GaN£ºµ±²ÉÓÃ0V¹Ø¶Ïʱ£¬Ñ¡Ôñ4V UVLO°æ±¾£»µ±²ÉÓøºÑ¹¹Ø¶Ïʱ£¬¿ÉÒÔÑ¡Ôñ6V UVLO°æ±¾¡£ÐèҪעÒâµÄÊÇ£¬µ±²ÉÓÃNSI6602V/NSI6602NÖ±½ÓÇý¶¯E-mode GaNʱ£¬ÉϹÜÊä³ö±ØÐë²ÉÓõ¥¶ÀµÄ¸ôÀ빩µç£¬¶ø²»ÄܲÉÓÃ×Ô¾Ù¹©µç¡£ÕâÊÇÒòΪµ±Ï¹ÜE-mode GaNÔÚËÀÇøÊ±½øÈëµÚÈýÏóÏÞµ¼Í¨VdsΪ¸ºÑ¹£¬´ËʱÇý¶¯ÉϹÜÈç¹û²ÉÓÃ×Ô¾Ù¹©µç£¬ÄÇô×Ô¾ÙµçÈݻᱻ¹ý³ä£¬ÈÝÒ×µ¼ÖÂÉϹÜE-mode GaNµÄÕ¤¼«±»¹ýѹ»÷´©¡£Í¼13ΪNSI6602V/NSI6602NÖ±ÇýE-mode GaNʱµÄµäÐÍÓ¦Óõç·£¬Ìṩ+6V/-3VµÄÇý¶¯µçѹ¡£

ͼ13 NSI6602V/NSI6602NÇý¶¯E-mode GaNµäÐÍÓ¦Óõç·
NSG65N15KÊÇÒøºÓ¼¯ÍÅgalaxy×îÐÂÍÆ³öµÄGaN¹¦ÂÊоƬ²úÆ·£¬ÄÚ²¿¼¯³ÉÁ˰ëÇÅÇý¶¯Æ÷ºÍÁ½¿ÅÄÍѹ650V¡¢µ¼×èµç×è150m¦¸µÄE-mode GaN HEMT¡£NSG65N15Kͨ¹ý½«Çý¶¯Æ÷ºÍGaNºÏ·âÔÚÒ»Æð£¬Ïû³ýÁ˹²Ô´¼«µç¸ÐLcs£¬²¢ÇÒ½«Õ¤¼«»ØÂ·µç¸ÐLgÒ²½µµ½×îС£¬±ÜÃâÁËÔÓÉ¢µç¸ÐµÄÓ°Ïì¡£NSG65N15KÊÇ9*9mmµÄQFN·â×°£¬Ïà±È´«Í³·ÖÁ¢·½°¸µÄÁ½¿Å5*6mm DFN·â×°µÄGaN¿ª¹Ø¹Ü¼ÓÉÏÒ»¿Å4*4mm QFN·â×°µÄ¸ßѹ°ëÇÅÇý¶¯£¬¼ÓÉÏÍâΧԪ¼þ£¬×ܲ¼°åÃæ»ý¿ÉÒÔ¼õС40%ÒÔÉÏ¡£´ËÍ⣬NSG65N15KÄÚÖÿɵ÷ËÀÇøÊ±¼ä¡¢Ç·Ñ¹±£»¤¡¢¹ýα£»¤¹¦ÄÜ£¬ÓÐÀûÓÚʵÏÖGaN Ó¦Óõݲȫ¡¢¿É¿¿¹¤×÷£¬²¢³ä·Ö·¢»ÓÆä¸ßƵ¡¢¸ßËÙµÄÌØÐÔÓÅÊÆ£¬ÊÊÓÃÓÚ¸÷ÀàÖÐС¹¦ÂÊGaNÓ¦Óó¡ºÏ¡£

ͼ14 NSG65N15KоƬ¹¦ÄÜ¿òͼ
×ÛÉÏËùÊö£¬ÒøºÓ¼¯ÍÅgalaxyÕë¶Ô²»Í¬ÀàÐ͵ÄGaNºÍ¸÷ÖÖÓ¦Óó¡¾°£¬ÍƳöÁËһϵÁÐÇý¶¯IC½â¾ö·½°¸£¬¿Í»§¿ÉÒÔ¸ù¾ÝÐèÇó×ÔÐÐÑ¡ÔñÏàÓ¦µÄ²úÆ·£º

Ãâ·ÑËÍÑù
ÈçÉϲúÆ·ÏÖÒÑÁ¿²ú/¿ÉÌṩÑùƬ£¬ÈçÐèÉêÇëÑùƬ¿ÉÓʼþÖÁsales@novosns.com»ò²¦´ò0512-62601802-810½øÐÐ×Éѯ¡£