我们非常重视您的个人隐私,当您访问我们的网站时,请同意使用的所有cookie。有关个人数据处理的更多信息可访问《隐私政策》
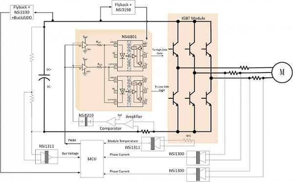
本参考设计使用银河集团galaxy的单通道隔离栅极驱动器NSi6801、高精度隔离电流采样运放NSi1300、高精度隔离电压采样运放NSi1311、数字隔离器NSi8210、隔离误差放大器NSi3190,结合使用C2000系列LAUNCHXL-F28379D的软硬件控制平台共同实现逆变主拓扑,实现三相电机在典型输入电压下稳定运行。

隔离驱动器NSi6801的相关电路配置
本方案采用高边门极驱动与低边门极驱动互锁的结构形式,正常运行时高电平和低电平的PWM信号是互补的,有效避免上管下管有被信号触发同时导通的隐患。电压缓冲器SN74ATC244的高边PWM信号驱动NSi6801的阳极,电压缓冲器SN74ATC244的低边PWM信号驱动NSi6801的阴极。

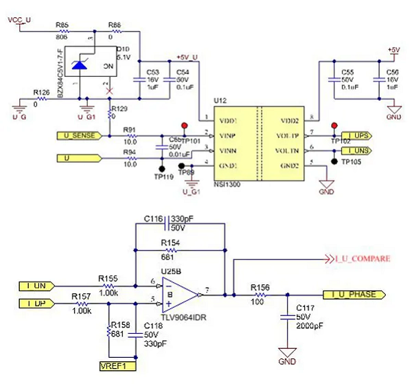
三相电流的采样NSi1300的相关电路配置
高精度采样电阻的差分电压作为隔离放大器NSi1300的输入。NSi1300支持±250mv输入范围,本设计可以测量高达25A的峰值电流。选用10毫欧, 精度1%, 功率等级为4W,封装为2532的贴片电阻串入母线。

NSi1300输出的电压通过双端转单端的差分比例运放,将经过折算的采样电压转成在MCU的3.3V输入范围内的单电平电压,以图中示例阐明从采样到进MCU信号的计算关系式:

相关产品特性
单通道增强型隔离栅级驱动器NSi6801
?电流型输入,兼容光耦驱动
?±5A 驱动能力
?加强绝缘,CMTI大于150kV/μs
电流检测隔离运放NSi1300
?高精度( 最大±0.2mV 偏置误差;最大±0.3% 增益误差)
?310kHz带宽, 72dB SNR @100kHz
电压检测隔离运放NSi1311
?高精度( 最大±0.2mV 偏置误差;最大±0.3% 增益误差)
?310kHz带宽, 72dB SNR @100kHz
数字隔离器NSi8210
?10ns传播延时10ns传播延时
?CMTI大于150kV/μs
隔离误差放大器NSi3190
?兼容Sink\Source电流型及电压型反馈
?400kHz的高增益带宽
原文下载
