ÎÒÃǷdz£ÖØÊÓÄúµÄ¸öÈËÒþ˽£¬µ±Äú·ÃÎÊÎÒÃǵÄÍøÕ¾Ê±£¬ÇëͬÒâʹÓõÄËùÓÐcookie¡£ÓйظöÈËÊý¾Ý´¦ÀíµÄ¸ü¶àÐÅÏ¢¿É·ÃÎÊ¡¶Òþ˽Õþ²ß¡·
ÒøºÓ¼¯ÍÅgalaxyÈ«ÐÂÍÆ³ö120V°ëÇÅÇý¶¯NSD1224ϵÁвúÆ·£¬¸ÃϵÁвúÆ·¾ß±¸3A/-4AµÄ·åÖµÇý¶¯µçÁ÷ÄÜÁ¦£¬¼¯³É¸ßѹ×Ô¾Ù¶þ¼«¹Ü£¬ÌṩʹÄÜ¡¢»¥Ëø¡¢Ç·Ñ¹±£»¤²»Í¬°æ±¾£¬ÓÐSOP8¡¢HSOP8¡¢DFN10¡¢DFN8¶àÖÖ·â×°¿ÉÑ¡£¬¹ã·ºÊÊÓÃÓÚÎ¢Äæ¡¢¹¦ÂÊÓÅ»¯Æ÷¡¢µçÔ´Ä£¿é¡¢ÐÂÄÜÔ´Æû³µµÈÓ¦Óó¡¾°¡£
Ò»¡¢NSD1224²úÆ·ÌØÐÔ£º
¡¤ VDD¹©µçÄÍѹ20V
¡¤ HSÇűÛÖеãÄÍѹ-10Vµ½115V
¡¤ ÊäÈëÒý½ÅÄÍÊܸºÑ¹-10V
¡¤ HSÄ͹²Ä£Ë²±ä50V/ns
¡¤ ·åÖµÇý¶¯µçÁ÷3A/-4A
¡¤ ¼æÈÝCMOS/TTLµçƽÊäÈë
¡¤ ÊäÈë»¥Ëø¹¦ÄÜ
¡¤ ¸ßµÍ²àÊä³ö¶ÀÁ¢UVLO±£»¤
¡¤ ¼¯³É¸ßѹ×Ô¾Ù¶þ¼«¹Ü
¡¤ ÊäÈëÊä³öÑÓʱСÓÚ16ns
¡¤ ¸ßµÍ±ß´«ÊäÑÓʱƥÅäСÓÚ1ns
¡¤ DFN10·â×°ÓÐʹÄÜÒý½Å£¬´ý»úʱ¾²Ì¬¹¦ºÄµÍÖÁ7uA
¡¤ SOP8¡¢HSOP8¡¢DFN10¡¢DFN8·â×°
¡¤ ½áη¶Î§-40¡ãC~150¡ãC

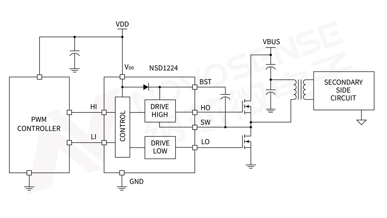
NSD1224µäÐÍÓ¦Óÿòͼ
¶þ¡¢NSD1224ÐÔÄÜÓÅÊÆ£º
1. NSD1224¾ß±¸»¥Ëø¹¦ÄÜ£¬ÄÜÓÐЧ±ÜÃâÒòÊäÈë¸ÉÈÅÔì³ÉµÄ¹¦ÂʹÜÇűÛֱͨÎÊÌâ¡£
ÔÚµçÔ´Ó¦ÓÃÖУ¬Ê܏߯µ¿ª¹ØÔëÉùµÄÓ°Ï죬°ëÇÅÇý¶¯Ð¾Æ¬µÄÊäÈëÒý½ÅÈÝÒ×Êܵ½¸ÉÈÅ£¬¿ÉÄÜ»á³öÏָߵͱßÊäÈ뱻ͬʱÀ¸ßµÄÇé¿ö£¬µ¼ÖÂÇý¶¯Ð¾Æ¬µÄ¸ßµÍ±ßÊä³öͬʱΪ¸ß£¬Òý·¢¹¦ÂʹÜÇűÛֱͨ£¬Ôì³ÉµçÔ´É豸Ë𻵡£
NSD1224ÔÚÁ½¸öÊäÈëͬʱΪ¸ßµçƽʱ£¬»á´¥·¢»¥ËøÄ£Ê½£¬´Ëʱ¸ßµÍ±ßÊä³ö±»Í¬Ê±ÀµÍ£¬Ö»Óе±ÈÎÒ»ÊäÈë±äΪµÍµçƽ£¬Êä³ö²Å»á»Ö¸´ÖÁ¸úËæÊäÈëµÄÕý³£×´Ì¬¡£NSD1224µÄ»¥Ëø¹¦ÄÜ£¬ÓÐЧ±ÜÃâÁËÒòÊäÈëÐźŸÉÈÅÔì³ÉµÄÇűÛֱͨÎÊÌ⣬Ìá¸ßÁËϵͳ¿É¿¿ÐÔ¡£

NSD1224»¥Ëø¹¦ÄܲâÊÔ²¨ÐÎ
2. NSD1224µÄÊäÈëÒý½ÅÄÍÊÜ-10V¸ºÑ¹£¬½â¾öÁËÇý¶¯Ð¾Æ¬ÊäÈëµÄ¸ºÑ¹¼â·åÎÊÌâ¡£
ÔÚµçÔ´Ó¦ÓÃÖУ¬ÊÜMOSFET¸ßƵ¿ª¹ØÓ°Ïì»áÔÚGND»ØÂ·ÉϲúÉú˲̬µçÁ÷£¬ÓÉÓÚ¿ØÖÆÆ÷ºÍÇý¶¯Æ÷Ö®¼äµÄPCB×ßÏß»á´æÔÚ¼ÄÉúµç¸Ð£¬Ë²Ì¬µçÁ÷ºÍ¼ÄÉúµç¸ÐµÄÏ໥×÷ÓÃÔÚ»áÔÚÇý¶¯Ð¾Æ¬µÄÊäÈëÒý½Å²úÉú¸ºÑ¹¼â·å£¬Ôì³ÉÇý¶¯Ð¾Æ¬Âß¼´íÎóÉõÖÁË𻵡£NSD1224ÊäÈëÒý½ÅÔöÇ¿ÁËÄ͸ºÑ¹Éè¼Æ£¬¿ÉÒÔ³ÐÊÜ-10VµÄ¸ºÑ¹£¨ÍƼö¹¤×÷Öµ-5V£©£¬´Ó¶øÌá¸ßÁËоƬµÄ¿É¿¿ÐÔ£¬Ò²½µµÍÁ˶ÔϵͳÉè¼ÆµÄÒªÇó¡£

NSD1224ÊäÈëÄ͸ºÑ¹²âÊÔ²¨ÐÎ
3. NSD1224µÄHSÒý½ÅÄÍÊÜ-10V¸ºÑ¹Óë50V/ns¹²Ä£Ë²±ä£¬ÊÊÓÃÓÚ¸ßÆµ¡¢¸ßЧ¿ª¹ØµçÔ´Ó¦Óá£
Ëæ×ŵçԴЧÂÊÒªÇóµÄ²»¶ÏÌá¸ß£¬Îª¼õС¿ª¹ØËðºÄ£¬MOSFETµÄ¿ª¹ØËÙ¶ÈÒ²Ô½À´Ô½¿ì¡£¸ßËÙ¿ª¹Øµ¼ÖµÄdi/dtÓë¼ÄÉúµç¸Ð»áÔÚHSÒý½Å²úÉú˲̬¸ºÑ¹£¬ÈÝÒ×Ôì³ÉÇý¶¯Ð¾Æ¬·¢ÉúãÅËøÉõÖÁË𻵣¬NSD1224µÄHSÒý½Å¿ÉÒÔÄÍÊÜ-10VµÄ¸ºÑ¹£¨ÍƼö¹¤×÷Öµ-8V£©£¬ÓÐЧ½â¾öÁË¸ßÆµ¡¢¸ßЧ¿ª¹ØµçÔ´µÄÓ¦ÓÃÄÑÌâ¡£´ËÍ⣬NSD1224µÄHSÒý½Å¿ÉÒÔ³ÐÊÜ50V/ns¹²Ä£Ë²±ä£¬¾ßÓкÜÇ¿µÄ¿¹¹²Ä£¸ÉÈÅÄÜÁ¦¡£

NSD1224 HSÒý½ÅÄ͸ºÑ¹²âÊÔ²¨ÐÎ
Èý¡¢NSD1224ϵÁвúÆ·Áбí
