ÎÒÃǷdz£ÖØÊÓÄúµÄ¸öÈËÒþ˽£¬µ±Äú·ÃÎÊÎÒÃǵÄÍøÕ¾Ê±£¬ÇëͬÒâʹÓõÄËùÓÐcookie¡£ÓйظöÈËÊý¾Ý´¦ÀíµÄ¸ü¶àÐÅÏ¢¿É·ÃÎÊ¡¶Òþ˽Õþ²ß¡·
NST60-Q1ÊÇÒ»¿î¾«ÃÜ CMOS ¼¯³Éµç·ÏßÐÔÄ£ÄâÊä³öζȴ«¸ÐÆ÷¡£ÊäÈëµçѹ·¶Î§´Ó2.4Vµ½5.5V¡£È«ÎÂÇøÄÚ×î´óζÈÎó²îÔÚ¡À2.5¡æÒÔÄÚ¡£17¦ÌAµäÐ;²Ì¬µçÁ÷ºÍ0.1¦ÌAµäÐ͹ضϵçÁ÷ÒԺܴóÏ޶ȵؽµµÍµç³Ø¹©µçÉ豸µÄ¹¦ÂÊËðºÄ¡£ABÀàÊä³öÇý¶¯Æ÷Ìṩǿ´óµÄ 500?A ×î¸ßÊä³ö£¬¿ÉÇý¶¯¸ß´ï 1000pF µÄµçÈݸºÔØ£¬²¢¿ÉÖ±½ÓÁ¬½Óµ½Ä£Êýת»»Æ÷²ÉÑù±£³ÖÊäÈë¶Ë¡£Æ¾½è³öÉ«µÄ¾«È·¶ÈºÍÇ¿´óµÄÏßÐÔÊä³öÇý¶¯Æ÷£¬NST60-Q1Ä£ÄâÊä³öζȴ«¸ÐÆ÷ÊǼ«¾ß³É±¾Ð§ÒæµÄÎÞÔ´ÈÈÃôµç×èÌæ´ú·½°¸¡£
²úÆ·ÌØÐÔ
? ¹¤×÷ζȷ¶Î§: -40¡æ~ 150¡æ
? ¸ß¾«¶È£º¡À2.5¡æ£¨×î´óÖµ£©
? ¿íÊäÈëµçѹ·¶Î§£º2.4V~5.5V
? Êä³öÇý¶¯ÄÜÁ¦£º500¦ÌA
? Êä³ö¶Ì·±£»¤
? Ä£ÄâÊä³ö²ÎÊý: 6.25mV/¡æÕýбÂÊÊä³ö
? µÍ¾²Ì¬µçÁ÷:
- ÔËÐÐģʽµçÁ÷Ϊ17¦ÌA£¨µäÐÍÖµ£©
- Í£»úģʽµçÁ÷Ϊ0.1¦ÌA£¨µäÐÍÖµ£©
Ó¦Óó¡¾°
?Æû³µµç¶¯ÖúÁ¦×ªÏò
?Æû³µµçÔ´Ä£¿é
?Æû³µ±äËÙϵͳ
?µç³Ø¹ÜÀíϵͳ
?³µÔØ´ó¹¦ÂÊÒôÏì
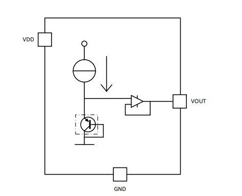
¹¦ÄÜ¿òͼ


ÈçÄúÐèÒª×Éѯ²úÆ·¸ü¶àÐÅÏ¢£¬Çëµã»÷¡°ÒøºÓ¼¯ÍÅgalaxy¡±£¬ÎÒÃǽ«¾¡¿ì»Ø¸´Äú!