ÎÒÃǷdz£ÖØÊÓÄúµÄ¸öÈËÒþ˽£¬µ±Äú·ÃÎÊÎÒÃǵÄÍøÕ¾Ê±£¬ÇëͬÒâʹÓõÄËùÓÐcookie¡£ÓйظöÈËÊý¾Ý´¦ÀíµÄ¸ü¶àÐÅÏ¢¿É·ÃÎÊ¡¶Òþ˽Õþ²ß¡·

²úÆ·ÖÐÐÄ
ζȴ«¸ÐÆ÷

²úÆ·ÖÐÐÄ

³µ¹æ¼¶¸ß¾«¶È¡¢µÍ¹¦ºÄÄ£ÄâÊä³öζȴ«¸ÐÆ÷

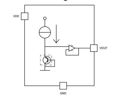
NST235-Q1ÊÇÒ»¿î¾«ÃÜ CMOS ¼¯³Éµç·ÏßÐÔÄ£ÄâÊä³öζȴ«¸ÐÆ÷¡£ÊäÈëµçѹ·¶Î§´Ó2.3Vµ½5.5V¡£È«ÎÂÇøÄÚ×î´óζÈÎó²îÔÚ¡À2.5¡æÒÔÄÚ¡£17¦ÌAµäÐ;²Ì¬µçÁ÷ºÍ0.1¦ÌAµäÐ͹ضϵçÁ÷ÒԺܴóÏ޶ȵؽµµÍµç³Ø¹©µçÉ豸µÄ¹¦ÂÊËðºÄ¡£ABÀàÊä³öÇý¶¯Æ÷Ìṩǿ´óµÄ 500?A ×î¸ßÊä³ö£¬¿ÉÇý¶¯¸ß´ï 1000pF µÄµçÈݸºÔØ£¬²¢¿ÉÖ±½ÓÁ¬½Óµ½Ä£Êýת»»Æ÷²ÉÑù±£³ÖÊäÈë¶Ë¡£Æ¾½è³öÉ«µÄ¾«È·¶ÈºÍÇ¿´óµÄÏßÐÔÊä³öÇý¶¯Æ÷£¬NST235-Q1Ä£ÄâÊä³öζȴ«¸ÐÆ÷ÊǼ«¾ß³É±¾Ð§ÒæµÄÎÞÔ´ÈÈÃôµç×èÌæ´ú·½°¸¡£

²úÆ·ÌØÐÔ

?  ¹¤×÷ζȷ¶Î§: -40¡æ~ 150¡æ

?  ¸ß¾«¶È£º¡À0.5¡æ£¨µäÐÍÖµ£©

?  ¿íÊäÈëµçѹ·¶Î§£º2.3V~5.5V

?  Êä³öÇý¶¯ÄÜÁ¦£º500¦ÌA

?  Êä³ö¶Ì·±£»¤

?  Ä£ÄâÊä³ö²ÎÊý: 10 mV/¡æÕýбÂÊÊä³ö

?  µÍ¾²Ì¬µçÁ÷:

-     ÔËÐÐģʽµçÁ÷Ϊ17¦ÌA£¨µäÐÍÖµ£©

-     Í£»úģʽµçÁ÷Ϊ0.1¦ÌA£¨µäÐÍÖµ£©

Ó¦Óó¡¾°

?Æû³µµç¶¯ÖúÁ¦×ªÏò

?Æû³µµçÔ´Ä£¿é

?Æû³µ±äËÙϵͳ

?µç³Ø¹ÜÀíϵͳ

?³µÔØ´ó¹¦ÂÊÒôÏì


¹¦ÄÜ¿òͼ

235.png

ÈçÄúÐèÒª×Éѯ²úÆ·¸ü¶àÐÅÏ¢£¬Çëµã»÷¡°ÒøºÓ¼¯ÍÅgalaxy¡±£¬ÎÒÃǽ«¾¡¿ì»Ø¸´Äú!

sitemap¡¢µØÍ¼