ÎÒÃǷdz£ÖØÊÓÄúµÄ¸öÈËÒþ˽£¬µ±Äú·ÃÎÊÎÒÃǵÄÍøÕ¾Ê±£¬ÇëͬÒâʹÓõÄËùÓÐcookie¡£ÓйظöÈËÊý¾Ý´¦ÀíµÄ¸ü¶àÐÅÏ¢¿É·ÃÎÊ¡¶Òþ˽Õþ²ß¡·
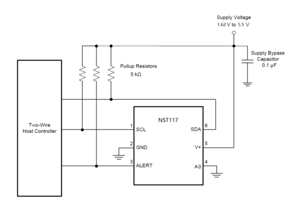
NST117ÊÇÒ»¿îµÍ¹¦ºÄ¸ß¾«¶ÈÊý×Öζȴ«¸ÐÆ÷£¬ÊǸºÎ¶ÈϵÊý£¨NTC£©ºÍÕýζÈϵÊý£¨PTC£©ÈÈÃôµç×èµÄÀíÏëÌæ´ú²úÆ·¡£¸ÃÆ÷¼þÎÞÐèУ׼»òÍⲿ×é¼þÐźŵ÷½Ú¼´¿ÉÌṩµäÐÍֵΪ¡À0.2¡æµÄ¾«¶È¡£NST117ζȴ«¸ÐÆ÷Ϊ¸ß¶ÈÏßÐÔ»¯²úÆ·£¬ÎÞÐ踴ÔÓ¼ÆËã»ò²é±í¼´¿ÉµÃ֪ζȡ£Æ¬ÉÏ12λģÊýת»»Æ÷£¨ADC£©Ìṩ¸ß´ï 0.0625¡æµÄ·Ö±æÂÊ¡£NST117¼æÈÝSMBusºÍI2C½Ó¿Ú£¬ÔÊÐíÒ»Ìõ×ÜÏßÉÏ×î¶àÁ¬½Ó3¸öÆ÷¼þ£¬Ö§³ÖSMBus±¨¾¯¹¦ÄÜ¡£NST117ζȹ¤×÷·¶Î§Îª-55¡æÖÁ125¡æ£¬ÊǸ÷ÖÖͨÐÅ¡¢¼ÆËã»ú¡¢Ïû·ÑÀà²úÆ·¡¢ÎïÁªÍø¡¢»·¾³¡¢¹¤ÒµºÍÒÇÆ÷Ó¦ÓÃÖÐζȲâÁ¿µÄÀíÏëÑ¡Ôñ¡£NST117²ÉÓÃÐÐÒµ±ê×¼µÄDFN-6·â×°¡£
²úÆ·ÌØÐÔ
? -55¡æ~125¡æ¿íÎÂÇøÄڸ߾«¶È
? È«ÎÂÓòÄÚ±£³Ö¸ß¾«¶È:
- 30¡æ~ 45¡æ: ¡À0.2¡æ(µäÐÍÖµ)
- -20¡æ~ 85¡æ: ¡À0.5¡æ(µäÐÍÖµ)
- -55¡æ~125¡æ£º¡À2¡æ(×î´óÖµ)
? ×î´ó·Ö±æÂÊ0.0625¡æ£¬Óû§¿ÉÑ¡
? Ö§³Ö3¸öÆ÷¼þµØÖ·
? ¿íµçÔ´µçѹ·¶Î§£º1.62VÖÁ5.5V
? ¹¤×÷µçÁ÷: 30¦ÌA(µäÐÍÖµ)
? ¾²Ì¬µçÁ÷: 0.1¦ÌA (µäÐÍÖµ)
? Êý×Ö½Ó¿Ú: SMBus, I2C ¼æÈÝ
Ó¦Óó¡¾°
? ÖÇÄÜ´©´÷
? Ò½ÁÆÌåμÆ
? ¹¤Òµ×Ô¶¯»¯
? µçÔ´²âÎÂ
? ·þÎñÆ÷
? ͨÐÅÉ豸
? Ó²ÅÌ
? ±Ê¼Ç±¾µçÄÔ
? µç×ÓÎÂ¿ØÆ÷
¹¦ÄÜ¿òͼ


ÈçÄúÐèÒª×Éѯ²úÆ·¸ü¶àÐÅÏ¢£¬Çëµã»÷¡°ÒøºÓ¼¯ÍÅgalaxy¡±£¬ÎÒÃǽ«¾¡¿ì»Ø¸´Äú!