ÎÒÃǷdz£ÖØÊÓÄúµÄ¸öÈËÒþ˽£¬µ±Äú·ÃÎÊÎÒÃǵÄÍøÕ¾Ê±£¬ÇëͬÒâʹÓõÄËùÓÐcookie¡£ÓйظöÈËÊý¾Ý´¦ÀíµÄ¸ü¶àÐÅÏ¢¿É·ÃÎÊ¡¶Òþ˽Õþ²ß¡·

²úÆ·ÖÐÐÄ
ζȴ«¸ÐÆ÷

²úÆ·ÖÐÐÄ

SOT563³¬Ð¡·â×°¸ß¾«¶ÈµÍ¹¦ºÄI2C½Ó¿ÚÊý×Öζȴ«¸ÐÆ÷

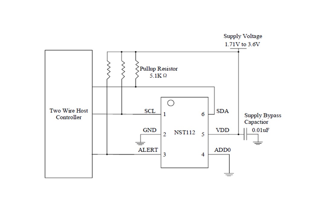
NST112ÊÇÒ»¿îµÍ¹¦ºÄ¸ß¾«¶ÈÊý×Öζȴ«¸ÐÆ÷¡£ÊÊÓÃÓÚ¸ºÎ¶ÈϵÊýºÍÕýζÈϵÊýÈÈÃôµç×èµÄÌæ»»¡£NST112¾ßÓпɼæÈÝI2CºÍSMBusµÄ½Ó¿Ú£¬¾ßÓпɱà³Ì±¨¾¯ºÍSMBusÖØÖù¦ÄÜ£¬ÔÚµ¥Â·×ÜÏßÉÏ×î¶à¿ÉÖ§³Ö4¸öÆ÷¼þ¡£ÇÒÎÞÐèУ׼¼´¿ÉÔÚ -20¡æµ½85¡æµÄ·¶Î§ÄÚʵÏָߴï¡À0.5¡æµÄ¾«¶È¡£NST112ζȴ«¸ÐÆ÷ÊǸßÏßÐԶȵÄ£¬²»ÐèÒªÖØÐÂ×éºÏ¼ÆËã»ò²é±íÒÔµ¼³öζÈ¡£NST112¾ßÓÐ12bitµÄÄ£Êýת»»Ìṩ¸ß´ï0.0625¡æ½âÎö¶È¡£NST112ζȴ«¸ÐÆ÷¿ÉÒÔÕý³£¹¤×÷ÔÚ-40¡æµ½125¡æµÄζȷ¶Î§ÄÚ£¬ÕâʹÆäÊʺÏÔÚͨÐÅ¡¢¼ÆËã»ú¡¢Ïû·ÑÀà²úÆ·¡¢»·¾³¡¢¹¤ÒµºÍÒÇ±í¹¤×÷ÖÐÔËÐС£NST112ÊÇÒ»¿î¼«µÍ¹¦ºÄ´«¸ÐÆ÷£¬¿ÉÓÃÓÚÎïÁªÍø²âÎÂÓ¦Óá£NST112ÌṩSOT563ºÍDSBGA(4)Á½ÖÖ·â×°£¬ÆäÖÐDSBGA(4)¿ÉʵÏÖÌåη¶Î§Äڸߴï¡À0.1¡æµÄÊä³ö¾«¶È¡£

²úÆ·ÌØÐÔ

?  ¹¤×÷ζȷ¶Î§£º¨C40¡ãC ÖÁ125¡ãC

?  -40¡æ~125¡æ¿íÎÂÇøÄڸ߾«¶È£º

   - 25 ¡ãC ~ 45 ¡ãC: ¡À 0.1¡æ (µäÐÍÖµ)@DSBGA

   - -20 ¡ãC ~ 60¡ãC: ¡À 0.5¡æ (×î´óÖµ)@DSBGA

   - -20¡æ~85¡æ£º¡À0.5¡æ£¨µäÐÍÖµ£©

   - -40¡æ~-20¡æ£º¡À1¡æ£¨×î´óÖµ£©

   - 85¡æ~125¡æ£º¡À1¡æ£¨×î´óÖµ£©

?  I2C/ SMBus¼æÈÝÐͽӿÚ

?  ·Ö±æÂÊ£º12룬½âÎö¶È£º0.0625¡æ@SOT563

?  Ö§³Ö·Ö±æÂÊ14룬½âÎö¶È£º0.015625¡æ@DSBGA£¨4£©

?  ¹ýα¨¾¯ÖµÔ¤Éè

?  ³¬µÍ¾²Ì¬¹¦ºÄ

    2.9¦ÌA@1Hz

    6.5¦ÌA@4Hz

?  ¹©µçµçѹ·¶Î§: 1.71 V ~3.6 V£¨SOT563 ·â×°ÐÎʽ£©

?  Êý×ÖÊä³ö



Ó¦Óó¡¾°

?  ±ãЯʽºÍµç³Ø¹©µçÀàÓ¦ÓÃ

?  µçÁ¦ÏµÍ³¼à¿ØÆ÷

?  Í¨ÐÅ»ù´¡ÉèÊ©

?  Í¨ÓÃϵͳÈȹÜÀí

?  ¹¤ÒµÎïÁªÍø

?  ¼ÆËã»úÍâΧÈȱ£»¤

?  ±Ê¼Ç±¾µçÄÔ

?  ¹Ì̬ӲÅÌSSDµÈ´æ´¢É豸

¹¦ÄÜ¿òͼ

ͼƬ1.jpg

ÈçÄúÐèÒª×Éѯ²úÆ·¸ü¶àÐÅÏ¢£¬Çëµã»÷¡°ÒøºÓ¼¯ÍÅgalaxy¡±£¬ÎÒÃǽ«¾¡¿ì»Ø¸´Äú!

sitemap¡¢µØÍ¼