ÎÒÃǷdz£ÖØÊÓÄúµÄ¸öÈËÒþ˽£¬µ±Äú·ÃÎÊÎÒÃǵÄÍøÕ¾Ê±£¬ÇëͬÒâʹÓõÄËùÓÐcookie¡£ÓйظöÈËÊý¾Ý´¦ÀíµÄ¸ü¶àÐÅÏ¢¿É·ÃÎÊ¡¶Òþ˽Õþ²ß¡·
NSI6651Êǵ¥Í¨µÀÖÇÄܸôÀëʽդ¼«Çý¶¯Æ÷£¬Ö¼ÔÚÇý¶¯Ðí¶àÓ¦ÓÃÖеÄIGBT£¬¹¦ÂÊMOSFETºÍSiC MOSFETµÈ¹¦Âʾ§Ìå¹Ü£¬²¢ÎªÆäÌṩ±£»¤£¬Ê¹Æä°²È«ÔËÐС£Ëü¿ÉÌṩ·ÖÀëÊä³ö£¬·Ö±ð¿ØÖÆÉÏÉýºÍϽµÊ±¼ä£¬ÇÒÖ§³Ö¹ìµ½¹ìÊä³ö£¬²¢¿ÉÒÔÌṩ×î´ó10A/10AµÄÀ¹àµçÁ÷ÄÜÁ¦¡£ NSI6651¿ÉÒÔÌṩµÄ±£»¤¹¦ÄÜ£¬ÈçUVLO¡¢Millerǯλ¡¢DESAT±£»¤¡¢Èí¹Ø¶Ï¹¦ÄÜ£¬ÇÒ¶Ì·¹ÊÕÏ»òǷѹ·¢Éúʱ£¬Í¨¹ýµ¥¶ÀµÄÒý½Å±¨¸æ¡£Ö§³Ö150kV/¦ÌsµÄ×îС¹²Ä£Ë²±ä¿¹ÈŶȣ¨CMTI£¬Ìá¸ßϵͳ³°ôÐÔ¡£Çý¶¯Æ÷²àµçÔ´µçѹ×î´óΪ32V£¬¶øÊäÈë²àÔò½ÓÊÜ3VÖÁ5.5VµÄµçÔ´µçѹ¡£NSI6651Çý¶¯µçÁ÷´ó£¬µçÔ´µçѹ·¶Î§¿í£¬CMTI¸ß£¬ÇÒ¾ßÓгöÉ«µÄ±£»¤¹¦ÄÜ£¬ÊÊÓÃÓڸ߿ɿ¿ÐÔ¡¢¸ß¹¦ÂÊÃܶȺ͸ßЧÂʵĿª¹ØµçԴϵͳ¡¢Äæ±äÆ÷µÈϵͳ¡£
²úÆ·ÌØÐÔ
? ÖÇÄܸôÀ뵥ͨµÀÇý¶¯Æ÷
? ÊäÈë²àµçÔ´µçѹ: 3VÖÁ5.5V
? Çý¶¯Æ÷²àµçÔ´µçѹ: ´øUVLO¹¦ÄÜ,µçѹ¸ß´ï32V
? ·åÖµ10A/10AÀ¹àµçÁ÷ÄÜÁ¦
? ¸ßCMTI:150kV/us
? 80nsµäÐÍ´«²¥ÑÓ³Ù
? 30ns×î´óÂö³å¿í¶ÈÊ§Õæ
? ½ÓÊÜ×îСÊäÈëÂö³å¿í¶È40ns
? ¹ì¶Ô¹ìÊä³ö£¬¿ÉÑ¡·ÖÀëÊä³ö·½Ê½
? ±£»¤Ä£Ê½£º
Ã×ÀÕǯλ 4.0A
DESAT±£»¤£¬ãÐÖµ9V
Ö§³ÖÈí¹Ø¶Ï¹¦ÄÜ£¬Èí¹Ø¶ÏµçÁ÷400mA
Ö§³Ö±¨¾¯·´À¡ÒÔ¼°¸´Î»»òʹÄÜ
? ¹¤×÷ζÈ: -40¡æ~125¡æ
°²È«ÈÏÖ¤
? UL1577ÈÏÖ¤: 5.7KVrms (ÈÏÖ¤ÖÐ)
? CQCÈÏÖ¤£º·ûºÏGB4943.1-2011 (ÈÏÖ¤ÖÐ)
? CSAÈÏÖ¤£º×é¼þ·ûºÏ5A (ÈÏÖ¤ÖÐ)
? VDEÈÏÖ¤£ºDIN V VDE V 0884-11£º2017-1 (ÈÏÖ¤ÖÐ)
Ó¦Óó¡¾°
? EV µçÇýϵͳ
? ¿Õµ÷ѹËõ»ú
? DC-ACÌ«ÑôÄÜÄæ±äÆ÷
? µç»úÇý¶¯
? UPSºÍµç³Ø³äµçÆ÷
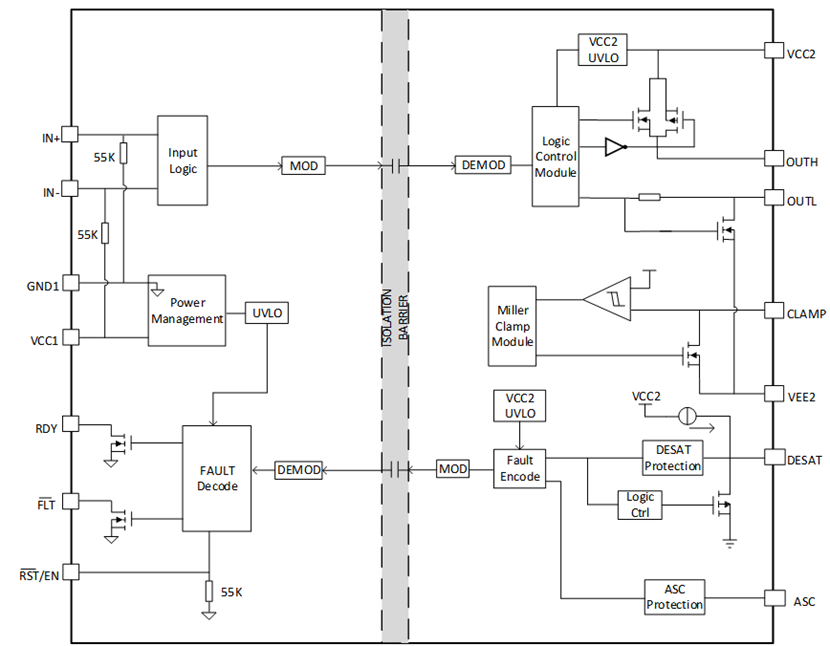
¹¦ÄÜ¿òͼ


ÈçÄúÐèÒª×Éѯ²úÆ·¸ü¶àÐÅÏ¢£¬Çëµã»÷¡°ÒøºÓ¼¯ÍÅgalaxy¡±£¬ÎÒÃǽ«¾¡¿ì»Ø¸´Äú!