ÎÒÃǷdz£ÖØÊÓÄúµÄ¸öÈËÒþ˽£¬µ±Äú·ÃÎÊÎÒÃǵÄÍøÕ¾Ê±£¬ÇëͬÒâʹÓõÄËùÓÐcookie¡£ÓйظöÈËÊý¾Ý´¦ÀíµÄ¸ü¶àÐÅÏ¢¿É·ÃÎÊ¡¶Òþ˽Õþ²ß¡·
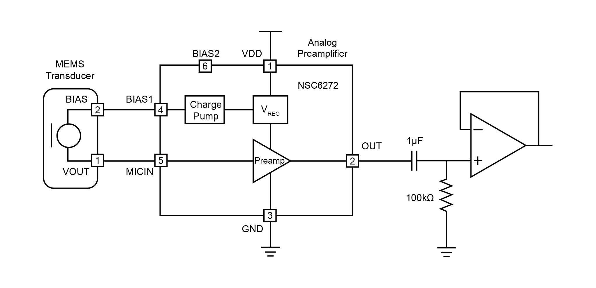
NSC6272/NSC6273ÊÇMEMSÂó¿Ë·çµÄǰÖ÷ŴóÆ÷¡£NSC6272/NSC6273¾ßÓм¯³ÉµÄµÍÔëÉùÆ«ÖÃMEMSÂó¿Ë·çµç·£¬ÒÔ¼°¸ßÐÔÄÜÄ£ÄâǰÖ÷ŴóÆ÷£¬¿ÉÌá¹©ÕæÕýµÄÉùÒôÖÊÁ¿²¢Ö§³ÖÁé»îµÄÂó¿Ë·çϵͳ¡£Æ«ÖõçѹºÍÄ£ÄâǰÖ÷ŴóÆ÷ÔöÒæ¿Éͨ¹ýÄÚ²¿ÈÛ¶ÏÆ÷×飨OTP£©½øÐе÷Õû£¬Òò´ËNSC6272/NSC6273¿ÉÖ§³ÖMEMS´«¸ÐÆ÷¾ßÓв»Í¬µÄ²ÎÊý¡£Ëü»¹¿ÉÒÔÌá¸ß²úÁ¿²¢Ìṩ¸üºÃµÄÁéÃô¶ÈÒ»ÖÂÐÔ¡£NSC6272/NSC6273¾ßÓÐÁ½¸öÓÃÓÚ²»Í¬Î»ÖÃµÄÆ«ÖõçѹµÄÊä³öº¸ÅÌ£¬¿ÉÒÔ¸ù¾ÝÐèҪѡÔñÆäÖÐÒ»¸öÔÚMEMSÂó¿Ë·çµÄ¶¥°åλÖá£NSC6273µÄAOPÐÔÄÜΪ130dBV£¬Ïà±ÈÓÚNSC6272µÄ128dBVµÄAOPÐÔÄÜÓÐËù¼ÓÇ¿¡£
²úÆ·ÌØÐÔ
? ¹¤×÷µçѹ£º1.6V¡«3.6V
? µçÁ÷ÏûºÄ£º125¦ÌA typ£®
? µÈЧÊäÈëÔëÉù£º4¦ÌVrms£¨-108dBV£©
? ÔöÒæµ÷½Ú£¨OTP£©£º-4dB¡«11dB with 0.5dB£¯Step
? ƵÂÊÏìÓ¦£º20Hz¡«20kHz
? Æ«Öõçѹ£º7.5V¡«16V with 0.3V£¯Step
? ¹¤×÷ζȣº-40¡æ¡«85¡æ
Ó¦Óó¡¾°
? TWS¶ú»ú
? ÖÇÄܵçÊÓ
? ÖÇÄܼҵç
? ÖÇÄÜÒôÏä
¹¦ÄÜ¿òͼ

Ïà¹Ø×ÊÔ´

ÈçÄúÐèÒª×Éѯ²úÆ·¸ü¶àÐÅÏ¢£¬Çëµã»÷¡°ÒøºÓ¼¯ÍÅgalaxy¡±£¬ÎÒÃǽ«¾¡¿ì»Ø¸´Äú!