ÎÒÃǷdz£ÖØÊÓÄúµÄ¸öÈËÒþ˽£¬µ±Äú·ÃÎÊÎÒÃǵÄÍøÕ¾Ê±£¬ÇëͬÒâʹÓõÄËùÓÐcookie¡£ÓйظöÈËÊý¾Ý´¦ÀíµÄ¸ü¶àÐÅÏ¢¿É·ÃÎÊ¡¶Òþ˽Õþ²ß¡·
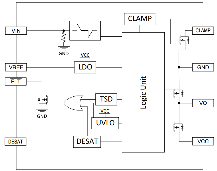
NSD1015TÊÇÖÇÄܵ¥Í¨µÀ·Ç¸ôÀëÕ¤¼«Çý¶¯Æ÷£¬ÊʺÏÓÚÇý¶¯MOSFET¡¢IGBTºÍSiC¹¦ÂÊÆ÷¼þ¡£ËüÄܹ»Ìṩ5AµÄÀµçÁ÷ºÍ¹àµçÁ÷À´Çý¶¯ÈÝÐÔ¸ºÔØ£¬´ËÍ⣬¿ìËÙµÄÉÏÉýºÍϽµÊ±¼äÒÔ¼°¶Ì´«²¥ÑÓ³ÙʹNSD1015TϵÁÐÊÊÓÃÓÚ¸ßÆµ¿ª¹ØÓ¦Óá£NSD1015TµÄ±£»¤ÌØÐÔ°üÀ¨Ç·Ñ¹±£»¤
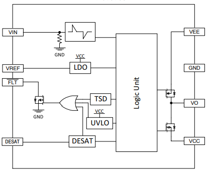
£¨UVLO£©£¬Í˱¥ºÍ±£»¤ £¨DESAT£© ºÍ¿ªÂ©Êä³öµÄ¹ÊÕÏÉϱ¨£¨FAULT£©¹¦ÄÜ¡£NSD1015TÇý¶¯Æ÷»¹¿ÉÒÔÌṩ¾«È·µÄ5VÊä³ö£¬´Ó¶ø¸øÊý×Ö¸ôÀëÆ÷µÈÍⲿоƬ¹©µç¡£´ËÍ⣬NSD1015T¿ÉÒÔÖ§³ÖË«¼«ÐÔ¹©µç£¬NSD1015MT¾ßÓÐÃ×ÀÕǯλ¹¦ÄÜ£¬´Ó¶ø±£Ö¤¹¦Âʹܿɿ¿¹Ø¶Ï¡£
²úÆ·ÌØÐÔ
? µçÔ´µçѹ·¶Î§VCC-GND£º13VÖÁ22V
? À/¹àÇý¶¯µçÁ÷£º5A£¨·åÖµ£©
? ÉÏÉýʱ¼ä9.2ns(µäÐÍÖµ), ϽµÊ±¼ä7.9ns(µäÐÍÖµ)
? ÊäÈëÊä³öÑÓʱ75ns(×î´óÖµ)
? UVLOǷѹ±£»¤
? DESATÍ˱£ºÍ±£»¤
? FAULT¹ÊÕÏÉϱ¨¹¦ÄÜ
? NSD1015TÖ§³ÖË«¼«ÐÔ¹©µç£¬NSD1015MTÖ§³ÖÃ×ÀÕǯλ¹¦ÄÜ
? ¹¤×÷ζȷ¶Î§£º-40¡æ~125¡æ
? SOP-8·â×°
Ó¦Óó¡¾°
? ¹¤ÒµËÅ·þÇý¶¯Æ÷¡¢±äƵÆ÷
? HEV/EV µç¶¯¿Õѹ»ú
? HEV/EV PTC
¹¦ÄÜ¿òͼ
NSD1015T

NSD1015MT

Ïà¹Ø×ÊÔ´

ÈçÄúÐèÒª×Éѯ²úÆ·¸ü¶àÐÅÏ¢£¬Çëµã»÷¡°ÒøºÓ¼¯ÍÅgalaxy¡±£¬ÎÒÃǽ«¾¡¿ì»Ø¸´Äú!