ÎÒÃǷdz£ÖØÊÓÄúµÄ¸öÈËÒþ˽£¬µ±Äú·ÃÎÊÎÒÃǵÄÍøÕ¾Ê±£¬ÇëͬÒâʹÓõÄËùÓÐcookie¡£ÓйظöÈËÊý¾Ý´¦ÀíµÄ¸ü¶àÐÅÏ¢¿É·ÃÎÊ¡¶Òþ˽Õþ²ß¡·
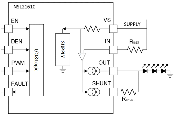
NSL2161xÊÇÒ»¿îÆû³µ¼¶µ¥Í¨µÀÏßÐÔºãÁ÷LEDÇý¶¯Æ÷£¬¿É´ï450mA/CHµçÁ÷Êä³öÄÜÁ¦¡£ NSL2161x²ÉÓÃ×îÐÂÏßÐÔºãÁ÷¼Ü¹¹£¬¾ßÓкãÁ÷¾«¶È¸ßºÍÉ¢ÈÈÄÜÁ¦Ç¿µÄÌØµã¡£Í¬Ê±²úÆ·Ö§³ÖÍêÕûµÄÕï¶Ï±£»¤¹¦ÄÜ£¬°üÀ¨LED¿ªÂ·¡¢LED¶Ì·ºÍµ¥¿ÅLED¶Ì·¡¢¹ýα£»¤µÈ¡£NSL2161xÖ§³Ö¶à¿ÅоƬFAULT¹Ü½Å²¢Áª£¬ÒÔÖ§³Ö²»Í¬µØÇøµÄÕï¶Ï¹¦ÄÜÒªÇó¡£

ÈçÄúÐèÒª×Éѯ²úÆ·¸ü¶àÐÅÏ¢£¬Çëµã»÷¡°ÒøºÓ¼¯ÍÅgalaxy¡±£¬ÎÒÃǽ«¾¡¿ì»Ø¸´Äú!