ÎÒÃǷdz£ÖØÊÓÄúµÄ¸öÈËÒþ˽£¬µ±Äú·ÃÎÊÎÒÃǵÄÍøÕ¾Ê±£¬ÇëͬÒâʹÓõÄËùÓÐcookie¡£ÓйظöÈËÊý¾Ý´¦ÀíµÄ¸ü¶àÐÅÏ¢¿É·ÃÎÊ¡¶Òþ˽Õþ²ß¡·

²úÆ·ÖÐÐÄ
ÏßÐÔLEDÇý¶¯£¨Êý×Ö½Ó¿Ú£©

²úÆ·ÖÐÐÄ

NSL23716x£ºÆû³µ¼¶16ͨµÀµÍ±ßLEDÏßÐÔºãÁ÷Çý¶¯

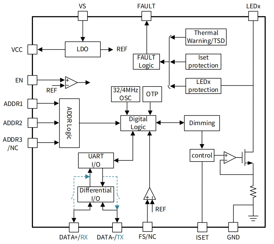
NSL23716xÊÇÒ»¿î³µ¹æ¼¶16 ͨµÀ Low-side LED Çý¶¯Æ÷£¬Ã¿Í¨µÀÌṩ×î´ó 100mA Êä³öµçÁ÷£¬¸ÃÆ÷¼þÖ§³ÖÿͨµÀ 12-bit ¶ÀÁ¢PWMµ÷¹â¡£NSL23716xϵÁÐÌṩCAN PHY½Ó¿ÚºÍUART½Ó¿ÚÁ½ÖÖ°æ±¾£¬ÆäÖÐCAN PHY½Ó¿Ú°æ±¾¿ÉÒÔ½ÚÊ¡ÍⲿCANÊÕ·¢Æ÷£¬Îª¿Í»§Ìṩ¸üµÍϵͳ³É±¾µÄ¿ç°åͨѶ½â¾ö·½°¸¡£NSL23716xϵÁÐÖ§³ÖÍêÉÆµÄÕï¶ÏºÍ±£»¤¹¦ÄÜ£¬ÈçLED¿ªÂ·¡¢LED¶Ì·¡¢Èȱ£»¤µÈ£¬¸ÃÆ÷¼þÖ§³Ö×Ô¶¯ÈȽµ¶î¹¦ÄÜ£¬¿ÉÅäÖÃÈȽµ¶îÆðʼµã£¬ÒÔÂú×ãÈÈÐÔÄÜÉè¼ÆÐèÇó¡£NSL23716xϵÁÐÄÚÖÃOTP£¬Ö§³ÖFail Safe¹¤×÷ģʽ¡£

²úÆ·ÌØÐÔ

? Âú×ã AEC-Q100 Grade1 ³µ¹æÒªÇó 

? 3.7 V to 20 V ¿íµçѹ¹©µç·¶Î§ 

? 16 ͨµÀ low-side ¸ß¾«¶ÈµçÁ÷Ô´ 

? Ö§³Ö×î¸ß¼¶Áª 16 ¿ÅоƬÒÔʵÏÖ 256 ¸öÊä³öͨµÀ 

? ÿͨµÀ 100mA Êä³öµçÁ÷ÄÜÁ¦ 

? ÿͨµÀ 12-bit ¶ÀÁ¢ PWM µ÷¹â 

? µÍ Dropout µçѹ 800mV max. at 100mA 

? Ìṩ CAN PHY½Ó¿Ú (NSL23716A/C) ºÍ UART ½Ó¿Ú (NSL23716D) Á½ÖÖÑ¡Ï֧³Ö×î¸ß 2Mbps ͨѶËÙÂÊ 

? VCC µçѹÁ½ÖÖÑ¡Ï3.3V(NSL23716A)£¬ÒÔ¼° 5.0V£¨NSL23716C/D£© 

? ÄÚÖà OTP£¬Ö§³Ö¿É±à³Ì Fail safe ģʽ 

? ÍêÕûµÄÕï¶ÏºÍ±£»¤¹¦ÄÜ

? QFN32(5mm*6mm) ºÍQFN32(4mm*4mm)·â×°


Ó¦Óó¡¾°

? ³µÎ²µÆ

? ³µÍâÕÕÃ÷

? ÆäËû³µÉíÕÕÃ÷

¹¦ÄÜ¿òͼ

NSL23716x typical application.png

ÈçÄúÐèÒª×Éѯ²úÆ·¸ü¶àÐÅÏ¢£¬Çëµã»÷¡°ÒøºÓ¼¯ÍÅgalaxy¡±£¬ÎÒÃǽ«¾¡¿ì»Ø¸´Äú!

sitemap¡¢µØÍ¼