ÎÒÃǷdz£ÖØÊÓÄúµÄ¸öÈËÒþ˽£¬µ±Äú·ÃÎÊÎÒÃǵÄÍøÕ¾Ê±£¬ÇëͬÒâʹÓõÄËùÓÐcookie¡£ÓйظöÈËÊý¾Ý´¦ÀíµÄ¸ü¶àÐÅÏ¢¿É·ÃÎÊ¡¶Òþ˽Õþ²ß¡·
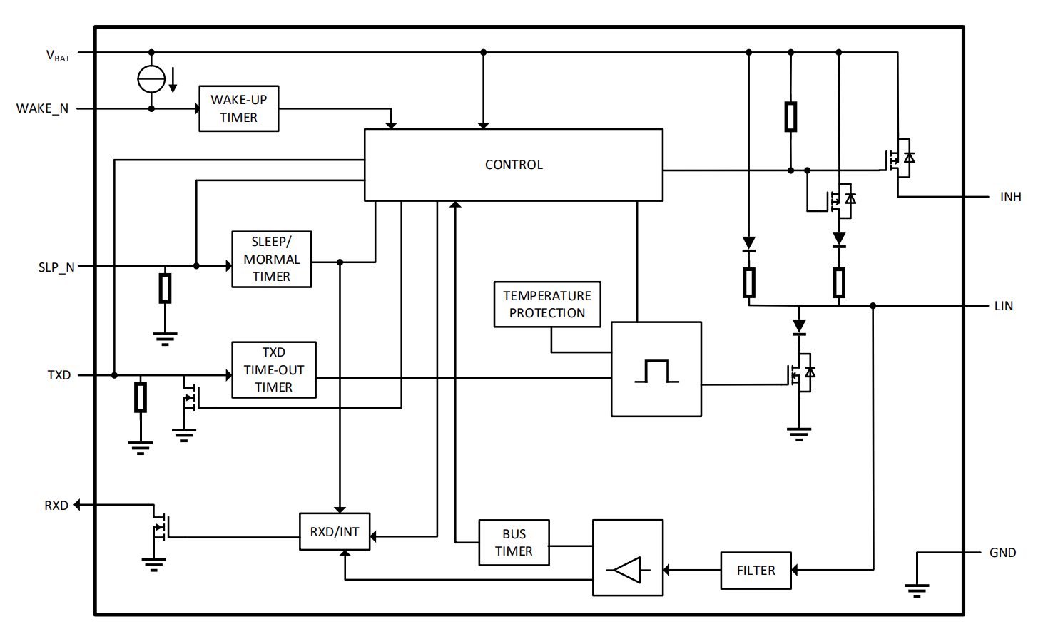
NCA1021S-Q1ÊÇÒ»¿îÖ§³ÖµÍ¹¦ºÄºÍ¶àÖØ»½Ðѹ¦ÄܵÄLINÊÕ·¢Æ÷£¬Ö§³Ö20kbpsµÄ·¢ËͺͽÓÊÕÊý¾Ý¡£NCA1021S-Q1¾ßÓе͹¦ºÄ˯Ãßģʽ£¬Ö§³Öͨ¹ýLIN×ÜÏß»òÆäËûÒý½ÅµÄÔ¶³Ì¼°±¾µØ»½Ðѹ¦ÄÜ¡£¸ÃÆ÷¼þ¿Éͨ¹ýINH Êä³öÒý½ÅÑ¡ÔñÐÔµØÆôÓýڵãÉÏ¿ÉÄÜ´æÔڵĸ÷ÖÖµçÔ´£¬´Ó¶øÔÚÕû¸öϵͳ¼¶±ð¼õÉÙµç³ØµçÁ÷ÏûºÄ¡£NCA1021S-Q1ͨ¹ý TXD Òý½Å¿ØÖÆ LIN ×ÜÏßµÄ״̬£¬²¢Í¨¹ýÆä¿ªÂ© RXD Êä³öÒý½Å±¨¸æ×ÜÏßµÄ״̬¡£¸ÃÆ÷¼þ¾ßÓÐÏÞÁ÷²¨ÐÎÇý¶¯Æ÷£¬ÓÃÓÚ½µµÍµç´Å·øÉä(EME)¡£
²úÆ·ÌØÐÔ
? ÍêÈ«¼æÈÝLIN2.xºÍISO17987-4±ê×¼
? ³¬µÍµç´Å·øÉä(EME)
? Ö§³Ö12Vϵͳ
? ÊäÈëµçƽ¼æÈÝ3.3 VºÍ5 VÆ÷¼þ
? -40VÖÁ+40VµÄ×ÜÏß¹ÊÕϱ£»¤
? »½ÐÑԴʶ±ð£¨±¾µØ»òÔ¶³Ì£©
? ¼¯³ÉLINÉÏÀµç×è
? ·¢ËÍÊý¾Ý(TXD)ÏÔÐÔ³¬Ê±¹¦ÄÜ
? Êý¾ÝËÙÂÊ£º20kbps
? AEC-Q100ÈÏÖ¤
? ¹¤×÷ζȣº-40¡æ~125¡æ
? ·ûºÏRoHSµÄ·â×°£ºSOP8/DFN8
Ó¦Óó¡¾°
? ³µÉíµç×Ó×°ÖúÍÕÕÃ÷
? Æû³µÐÅÏ¢ÓéÀÖϵͳÓëÒDZí×é
? »ìºÏ¶¯Á¦¡¢µç¶¯ºÍ¶¯Á¦×ܳÉϵͳ
¹¦ÄÜ¿òͼ

Ïà¹Ø×ÊÔ´

ÈçÄúÐèÒª×Éѯ²úÆ·¸ü¶àÐÅÏ¢£¬Çëµã»÷¡°ÒøºÓ¼¯ÍÅgalaxy¡±£¬ÎÒÃǽ«¾¡¿ì»Ø¸´Äú!