NOVOSENSEは、120Vハーフブリッジ駆動NSD1224シリーズ製品をリリースしました。NSD1224シリーズは3A/-4Aのピーク駆動電流能力を備え、集積高電圧ブートストラップダイオードで、イネーブル、インターロック、低電圧保護の異なるバージョンと、SOP8、HSOP8、DFN10、DFN8の複数のパッケージの選択をご提供します。マイクロインバータ、パワーオプティマイザー、電源モジュール、EVなどのアプリケーションに幅広く適用されます。
一、NSD1224の性能:
VDD電源耐電圧20 V
HSブリッジアーム中点耐電圧?10Vから115 Vまで
入力端子耐負圧?10 V
HS耐コモンモード過渡電流50 V/ns
ピーク駆動電流3A/-4A
兼用CMOS/TTLレベル入力
入力インターロック機能
ハイサイトとローサイトの独立出力UVLO保護
集積高電圧ブートストラップダイオード
入出力の遅延が16 ns以下
ハイサイドとローサイド伝送遅延マッチングが1ns以下
DFN10パッケージにビアがあり、スタンバイ時の静的消費電力は7uA以下
SOP8、HSOP8、DFN10、DFN8パッケージ
ジャンクション温度範囲-40°C~150°C

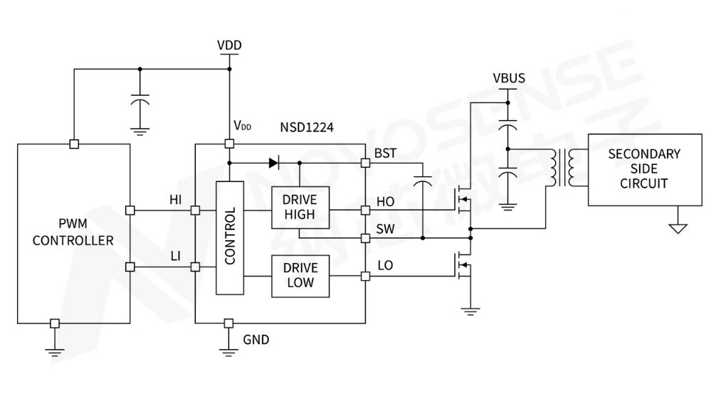
NSD1224の一般応用ブロック図
二、NSD1224性能メリット:
1. NSD1224はインターロック機能を備え、入力干渉によるパワーブリッジの直通の問題を避ける
電源応用では、高週波スイッチノイズの影響で、ハーフブリッジ駆動ICの入力ピンが干渉を受けやすく、ハイサイドとローサイドの入力が同時に引き上げられる場合があり、駆動ICのハイサイドとローサイドの出力が同時に高くなり、パワーブリッジが直通し、電源設備が破損する恐れがあります。
NSD1224は、2つの入力が同時にハイレベルになるとインターロックモードが発動され、ハイサイドとローサイドの出力が同時に低下され、どちらか一方の入力がローレベルになると出力が追従する通常の状態に戻る。NSD1224のインターロック機能により、入力信号干渉によるブリッジの直通の問題を効果的に回避でき、システムの信頼性を向上させます。

NSD1224インターロック機能試験波形
2. NSD1224の入力ピンは-10Vの負圧に耐えて、駆動ICの入力負圧スパイクの問題を解決
電源応用では、MOSFET高週波スイッチの影響により、GND回路に過渡電流が発生し、コントローラとドライバーの間のPCB配線に寄生インダクタンスが存在するため、過渡電流と寄生インダクタンスの相互作用は、負電圧スパイクが発生し、駆動ICのロジック?エラーや破損の原因となります。NSD1224入力ピンは-10V(推奨動作値は-5V)の耐性負圧設計を強化し、ICの信頼性を向上させ、システム設計の要件を軽減します。

NSD1224入力耐性負圧試験波形
3. NSD1224のHSピン耐性-10V負圧と50V/nsコモンモード瞬変は、高週波、高効率のスイッチング電源応用に適する
電源効率に対する要求が高まり続ける中、MOSFETはスイッチング損失を低減するため、ますます高速にスイッチングするようになっています。高速スイッチによるdi/dtと寄生インダクタンスはHSピンで過渡負圧が発生し、駆動ICのロックや破損を引き起こしやすくなり、NSD1224のHSピンは-10Vの負圧に耐えることができ(推奨動作値は-8V)、高週波、高効率スイッチング電源の適用難問を解決します。また、NSD1224のHSピンは50V/nsのコモンモード瞬変に耐えることができ、強いコモンモード干渉に耐える能力があります。

NSD1224 HSピン耐性負圧試験波形
三、NSD1224シリーズ製品リスト

NSD1224シリーズ製品のサンプルをご提供します。
ご相談?ご注文などは弊社までお問い合わせください:japan.sales@novosns.com