ÎÒÃǷdz£ÖØÊÓÄúµÄ¸öÈËÒþ˽£¬µ±Äú·ÃÎÊÎÒÃǵÄÍøÕ¾Ê±£¬ÇëͬÒâʹÓõÄËùÓÐcookie¡£ÓйظöÈËÊý¾Ý´¦ÀíµÄ¸ü¶àÐÅÏ¢¿É·ÃÎÊ¡¶Òþ˽Õþ²ß¡·
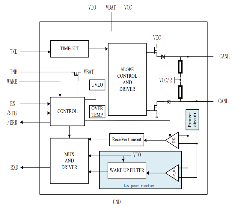
NCA1043B-Q1 ¸ßËÙ CAN ÊÕ·¢Æ÷Ϊ¿ØÖÆÆ÷¾ÖÓòÍø£¨CAN£©ÐÒé¿ØÖÆÆ÷ºÍË«Ïß CAN ÎïÀí×ÜÏßÖ®¼äÌṩÁËÒ»¸ö½Ó¿Ú¡£¸ÃÊÕ·¢Æ÷רΪÆû³µÐÐÒµµÄ¸ßËÙ CAN Ó¦ÓöøÉè¼Æ£¬ÌṩÁìÏȵÄEMC ÐÔÄÜ£¬²¢Ö§³ÖÕñÁåÒÖÖÆ¹¦ÄÜÀ´¸ÄÉÆÐźÅÖÊÁ¿£¬¿ÉΪ£¨´øÓÐ CAN ÐÒé¿ØÖÆÆ÷µÄ£©Î¢¿ØÖÆÆ÷Ìṩ²î·Ö·¢ËͺͽÓÊÕ¹¦ÄÜ¡£NCA1043B-Q1 ¾ßÓгöÉ«µÄµç´Å¼æÈÝÐÔ£¨EMC£©ºÍ¾²µç·Åµç£¨ESD£©ÐÔÄÜ¡¢¼«µÍµÄ¹¦ºÄÒÔ¼°µçÔ´µçѹ¹Ø±ÕʱµÄÎÞÔ´ÌØÐÔ¡£ÕâÐ©ÌØÐÔʹ NCA1043B-Q1 ³ÉΪ°üº¬½ÚµãµÄ¸ßËÙ CAN ÍøÂçµÄÀíÏëÑ¡Ôñ£¬ÕâЩ½ÚµãÐèҪʼÖÕ¿ÉÓ㬼´Ê¹ÄÚ²¿ VIO ºÍ VCC µçÔ´¹Ø±ÕʱҲÊÇÈç´Ë¡£
²úÆ·ÌØÐÔ
? ÍêÈ«¼æÈÝ ISO11898-2 ±ê×¼ºÍ SAE J2284-1 ÖÁ SAE J2284-5 ±ê×¼
? I/O µçѹ·¶Î§Ö§³Ö 3V ºÍ 5V MCU
? ×ÜÏß¹ÊÕϱ£»¤µçѹΪ -58V ÖÁ +58V
? ´«ÊäÊý¾Ý (TXD) Ö÷µ¼³¬Ê±¹¦ÄÜ
? ×ÜÏßÖ÷µ¼³¬Ê±¹¦ÄÜ
? µÍ¹¦ºÄ¹ÜÀí¿ØÖÆÕû¸ö½ÚµãµÄµçÔ´£¬Í¬Ê±Ö§³Ö±¾µØºÍÔ¶³Ì»½ÐÑ£¬²¢¾ßÓл½ÐÑԴʶ±ð¹¦ÄÜ
? ¶àÖÖ±£»¤ºÍÕï¶Ï¹¦ÄÜ£¬°üÀ¨×ÜÏßÏß·¶Ì·¼ì²âºÍµç³ØÁ¬½Ó¼ì²â
? CAN FD Êý¾ÝËÙÂÊ£º¸ß´ï 5Mbps
? µÍ»·Â·ÑÓ³Ù£º <250ns
? ¹¤×÷ζȣº-40¡æ~125¡æ
? ͨ¹ý AEC-Q100 Æû³µÓ¦ÓÃÈÏÖ¤
? ·ûºÏ RoHS ¹æ·¶µÄ·â×°£º SOP14¡¢DFN14
Ó¦Óó¡¾°
? 12V »ò 24V ϵͳӦÓÃ
? Æû³µºÍÔËÊäϵͳ
- ¸ß¼¶¼ÝÊ»¸¨Öúϵͳ£¨ADAS£©
- ÐÅÏ¢ÓéÀÖϵͳ
- ¼¯Èº
- ³µÉíµç×ÓÉ豸ºÍÕÕÃ÷
¹¦ÄÜ¿òͼ

Ïà¹Ø×ÊÔ´

ÈçÄúÐèÒª×Éѯ²úÆ·¸ü¶àÐÅÏ¢£¬Çëµã»÷¡°ÒøºÓ¼¯ÍÅgalaxy¡±£¬ÎÒÃǽ«¾¡¿ì»Ø¸´Äú!