ÎÒÃǷdz£ÖØÊÓÄúµÄ¸öÈËÒþ˽£¬µ±Äú·ÃÎÊÎÒÃǵÄÍøÕ¾Ê±£¬ÇëͬÒâʹÓõÄËùÓÐcookie¡£ÓйظöÈËÊý¾Ý´¦ÀíµÄ¸ü¶àÐÅÏ¢¿É·ÃÎÊ¡¶Òþ˽Õþ²ß¡·
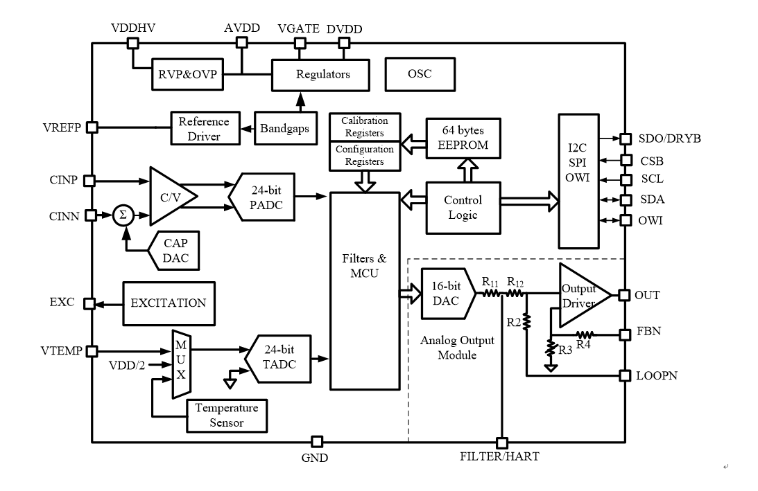
NSC2860ÊÇÒ»¿ÅΪ4~20mAµçÁ÷Êä³ö»òÕß0~5V/0~10VµçѹÊä³öµÄ¹¤Òµ±äËÍÆ÷רÃÅ¿ª·¢µÄASSPоƬ¡£NSC2860ÆäÄÚ²¿¼¯³ÉµçÈݵçѹת»»µç·£¬×¨ÃÅÉè¼ÆÓÃÓÚ½Ó¿ÚµçÈÝÐÍѹÁ¦´«¸ÐÆ÷¡£ÆäÄÚ²¿¼¯³É¿Í»§¿É±à³ÌÊý×ÖУ׼Âß¼£¬Ò²Ìṩ·½±ãµÄOWI½Ó¿Ú¿ÉÒÔͨ¹ý4~20mAµÄÄ£ÄâÏß·ֱ½Ó½øÐÐͨÐÅ£¬Ê¹µÃ¿Í»§¿ÉÒÔ·½±ãµÄ½øÐд«¸ÐÆ÷×°Åäºó±ê¶¨ºÍ±ê¶¨ÏµÊýµÄ±£´æ¡£ÁíÍâ, NSC2860Ò²¼¯³ÉÍⲿJFET¿ØÖÆÆ÷£¬¿ÉÒÔÔÚ24VµÄ±ê×¼¹¤Òµ»·Â·¹©µçÓ¦ÓÃÌõ¼þÏÂÖ±½ÓʹÓöøÎÞÐè¶îÍâµÄµçÔ´¿ØÖÆÆ÷¡£¹ýÈ¥¼¸ÄêÖУ¬Õâ¿ÅоƬÒѾÔÚ¹¤ÒµµçÈÝʽѹÁ¦±äËÍÆ÷µÄÓ¦ÓÃÖб»¹ã·ºµÄÓ¦Óã¬Æä¿É¿¿ÐÔÎȶ¨ÐÔÒ²ÒѾÓÉ´óÅúµÄ³ö»õÁ¿ÔÚ¹¤ÒµÏÖ³¡ÖеÃÒÔ³ä·ÖµÄÑéÖ¤¡£
²úÆ·ÌØÐÔ
? ¼¯³ÉµçÈݵçѹת»»µç·£¬Ö§³ÖµçÈÝÐÍѹÁ¦´«¸ÐÆ÷½Ó¿Ú
? ¼¯³ÉÍⲿJFET¿ØÖÆÆ÷£¬Ö§³Ö24V¹¤Òµ»·Â·¹©µç·½Ê½Ö±½Ó¹©µç
? Ö§³Ö4~20mAÊä³ö»òÕß0~5V/0~10VÄ£ÄâÁ¿Êä³ö·½Ê½
? Ö§³ÖSPI×ÜÏß»òÕßI2CÊý×Ö½Ó¿Ú£¬Ò²¿ÉÒÔ×öÊý×ÖÐͱäËÍÆ÷µÄÄ£Äâǰ¶ËʹÓÃ
? OWI½Ó¿Ú£¬¿ÉÒÔÔÚÁ½ÏßÖÆ4~20mA½ÓÏßµÄÇé¿öÏÂÖ§³Ö¿Í»§×°Åäºó±ê¶¨
? Êý×Ö´«¸ÐÆ÷±ê¶¨·½Ê½£¬Ö§³Ö¸ß´ïÈý½×µÄ´«¸ÐÆ÷·ÇÏßÐÔÄâºÏУ׼ºÍ¶þ½×ζÈϵÊýУ׼
? ¾²Ì¬µçÁ÷µÍ£¬1.5mAµÄ¹¤×÷µçÁ÷ÍêÃÀÖ§³Ö4~20mA»·Â·¹©µç
? ¹©µç½ÅVDDHVÄÍÊܸߴï28VµÄ¸ßѹ³å»÷£¬ÊµÏָ߿ɿ¿ÐԵĹ¤ÒµÏÖ³¡Ó¦ÓÃ
Ó¦Óó¡¾°
¹¤ÒµµçÈÝÐÍѹÁ¦±äËÍÆ÷
¹¦ÄÜ¿òͼ

Ïà¹Ø×ÊÔ´

ÈçÄúÐèÒª×Éѯ²úÆ·¸ü¶àÐÅÏ¢£¬Çëµã»÷¡°ÒøºÓ¼¯ÍÅgalaxy¡±£¬ÎÒÃǽ«¾¡¿ì»Ø¸´Äú!