ÎÒÃǷdz£ÖØÊÓÄúµÄ¸öÈËÒþ˽£¬µ±Äú·ÃÎÊÎÒÃǵÄÍøÕ¾Ê±£¬ÇëͬÒâʹÓõÄËùÓÐcookie¡£ÓйظöÈËÊý¾Ý´¦ÀíµÄ¸ü¶àÐÅÏ¢¿É·ÃÎÊ¡¶Òþ˽Õþ²ß¡·

²úÆ·ÖÐÐÄ
ѹÁ¦´«¸ÐÆ÷Ðźŵ÷ÀíоƬ

²úÆ·ÖÐÐÄ

µÍ¹¦ºÄÊý×ÖÐ͹¤Òµ´«¸ÐÆ÷Ä£Äâǰ¶ËоƬ

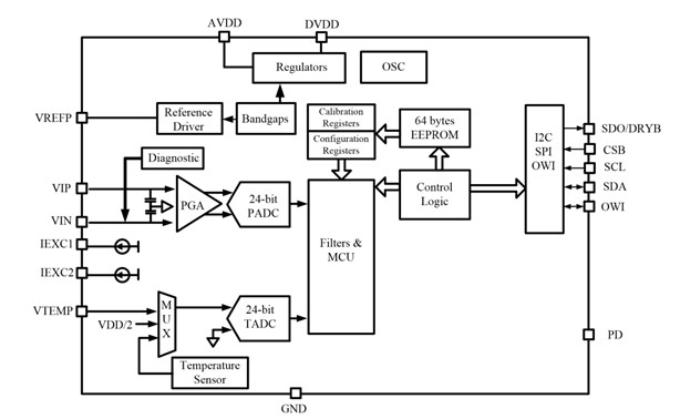
NSA2862XÊÇÒ»¿ÅΪÊý×ÖÐ͹¤Òµ±äËÍÆ÷»òÕßÐèÒªµÍÐÝÃß¹¦ºÄµÄIIoT¹¤Òµ´«¸ÐÆ÷רÃÅ¿ª·¢µÄÄ£Äâǰ¶ËоƬ¡£NSA2862XÆäÄÚ²¿¼¯³ÉµçÇÅÇý¶¯£¬Ë«Â·ºãÁ÷Ô´Çý¶¯£¬PGAºÍ24λ¸ß¾«¶ÈADC£¬¿É·½±ãµÄÓÃÓÚ½Ó¿ÚµçÇÅÐÍѹÁ¦´«¸ÐÆ÷»òÕßRTD/TCµÈζȴ«¸ÐÆ÷¡£ÆäÄÚ²¿¼¯³É¿Í»§¿É±à³ÌÊý×ÖУ׼Âß¼­ºÍEEPROM£¬Ê¹µÃ¿Í»§¿ÉÒÔ·½±ãµÄ½øÐд«¸ÐÆ÷×°Åäºó±ê¶¨ºÍ±ê¶¨ÏµÊýµÄ±£´æ¡£NSA2862XÓÐרÃŵÄPD¹Ü½Å£¬¿ÉÒÔÔÚ¹¤ÒµÎÞÏß´«¸ÐÆ÷µÄÓ¦ÓÃÖÐͨ¹ýPD¹Ü½Å½«Ð¾Æ¬ÖÃÓڵ͹¦ºÄ¹Ø±Õ״̬£¬´ïµ½100nA¼¶±ðµÄ¾²Ì¬ÐÝÃßµçÁ÷¡£¹ýÈ¥¼¸ÄêÖУ¬Õâ¿ÅоƬÒѾ­ÔÚ¹¤ÒµÑ¹Á¦IoTÒDZíÖб»¹ã·ºµÄÓ¦Óã¬Æä¿É¿¿ÐÔÎȶ¨ÐÔÒ²ÒѾ­ÓÉ´óÅúµÄ³ö»õÁ¿ÔÚ¹¤ÒµÏÖ³¡ÖеÃÒÔ³ä·ÖµÄÑéÖ¤¡£

²úÆ·ÌØÐÔ

?  ¼¯³ÉµçÇÅÇý¶¯£¬¸ß¾«¶ÈPGA£¬24λ¸ß¾«¶ÈADC£¬Í¬Ê±Ö§³Ö±ÈÀý²âÁ¿·¨£¬Ö§³ÖÓ¦±äƬÀàÐÍ»òÕßµç×èÇÅʽ´«¸ÐÆ÷ÊäÈë

?  ¼¯³É˫·ºãÁ÷Ô´Êä³ö£¬Ö§³ÖÈýÏßÖÆ»òÕßËÄÏßÖÆRTDζȴ«¸ÐÆ÷ÊäÈë

?  ¼¯³ÉÍⲿJFET¿ØÖÆÆ÷£¬Ö§³Ö24V¹¤Òµ»·Â·¹©µç·½Ê½Ö±½Ó¹©µç

?  Ö§³ÖSPI×ÜÏß»òÕßI2CÊý×Ö½Ó¿Ú£¬×÷ΪÊý×ÖÐͱäËÍÆ÷µÄÄ£Äâǰ¶ËʹÓÃ

?  Êý×Ö´«¸ÐÆ÷±ê¶¨·½Ê½£¬Ö§³Ö¸ß´ïÈý½×µÄ´«¸ÐÆ÷·ÇÏßÐÔÄâºÏУ׼ºÍ¶þ½×ζÈϵÊýУ׼

?  Ö§³ÖPower DownµÄģʽ£¬ÐÝÃßϾ²Ì¬µçÁ÷ÔÚ³£ÎÂÌõ¼þÏÂÔÚ100nA¼¶±ð


Ó¦Óó¡¾°

?  ¹¤ÒµÑ¹Á¦±äËÍÆ÷ºÍζȱäËÍÆ÷

?  ¹¤ÒµÏÖ³¡ÒDZíÄ£Äâǰ¶Ë

?  PLC/DCSÄ£ÄâÁ¿ÊäÈë



¹¦ÄÜ¿òͼ

NSA2862X.jpg

ÈçÄúÐèÒª×Éѯ²úÆ·¸ü¶àÐÅÏ¢£¬Çëµã»÷¡°ÒøºÓ¼¯ÍÅgalaxy¡±£¬ÎÒÃǽ«¾¡¿ì»Ø¸´Äú!

sitemap¡¢µØÍ¼