ÎÒÃǷdz£ÖØÊÓÄúµÄ¸öÈËÒþ˽£¬µ±Äú·ÃÎÊÎÒÃǵÄÍøÕ¾Ê±£¬ÇëͬÒâʹÓõÄËùÓÐcookie¡£ÓйظöÈËÊý¾Ý´¦ÀíµÄ¸ü¶àÐÅÏ¢¿É·ÃÎÊ¡¶Òþ˽Õþ²ß¡·
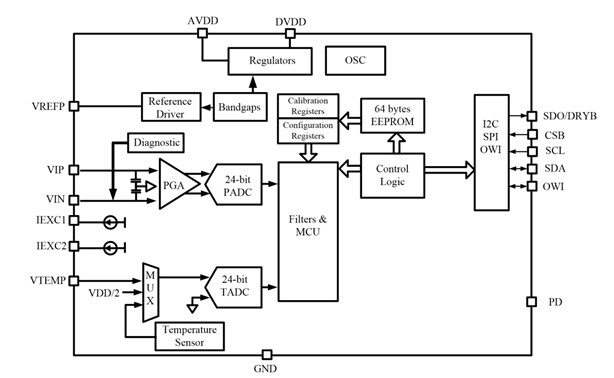
NSA2862XÊÇÒ»¿ÅΪÊý×ÖÐ͹¤Òµ±äËÍÆ÷»òÕßÐèÒªµÍÐÝÃß¹¦ºÄµÄIIoT¹¤Òµ´«¸ÐÆ÷רÃÅ¿ª·¢µÄÄ£Äâǰ¶ËоƬ¡£NSA2862XÆäÄÚ²¿¼¯³ÉµçÇÅÇý¶¯£¬Ë«Â·ºãÁ÷Ô´Çý¶¯£¬PGAºÍ24λ¸ß¾«¶ÈADC£¬¿É·½±ãµÄÓÃÓÚ½Ó¿ÚµçÇÅÐÍѹÁ¦´«¸ÐÆ÷»òÕßRTD/TCµÈζȴ«¸ÐÆ÷¡£ÆäÄÚ²¿¼¯³É¿Í»§¿É±à³ÌÊý×ÖУ׼Âß¼ºÍEEPROM£¬Ê¹µÃ¿Í»§¿ÉÒÔ·½±ãµÄ½øÐд«¸ÐÆ÷×°Åäºó±ê¶¨ºÍ±ê¶¨ÏµÊýµÄ±£´æ¡£NSA2862XÓÐרÃŵÄPD¹Ü½Å£¬¿ÉÒÔÔÚ¹¤ÒµÎÞÏß´«¸ÐÆ÷µÄÓ¦ÓÃÖÐͨ¹ýPD¹Ü½Å½«Ð¾Æ¬ÖÃÓڵ͹¦ºÄ¹Ø±Õ״̬£¬´ïµ½100nA¼¶±ðµÄ¾²Ì¬ÐÝÃßµçÁ÷¡£¹ýÈ¥¼¸ÄêÖУ¬Õâ¿ÅоƬÒѾÔÚ¹¤ÒµÑ¹Á¦IoTÒDZíÖб»¹ã·ºµÄÓ¦Óã¬Æä¿É¿¿ÐÔÎȶ¨ÐÔÒ²ÒѾÓÉ´óÅúµÄ³ö»õÁ¿ÔÚ¹¤ÒµÏÖ³¡ÖеÃÒÔ³ä·ÖµÄÑéÖ¤¡£
²úÆ·ÌØÐÔ
? ¼¯³ÉµçÇÅÇý¶¯£¬¸ß¾«¶ÈPGA£¬24λ¸ß¾«¶ÈADC£¬Í¬Ê±Ö§³Ö±ÈÀý²âÁ¿·¨£¬Ö§³ÖÓ¦±äƬÀàÐÍ»òÕßµç×èÇÅʽ´«¸ÐÆ÷ÊäÈë
? ¼¯³É˫·ºãÁ÷Ô´Êä³ö£¬Ö§³ÖÈýÏßÖÆ»òÕßËÄÏßÖÆRTDζȴ«¸ÐÆ÷ÊäÈë
? ¼¯³ÉÍⲿJFET¿ØÖÆÆ÷£¬Ö§³Ö24V¹¤Òµ»·Â·¹©µç·½Ê½Ö±½Ó¹©µç
? Ö§³ÖSPI×ÜÏß»òÕßI2CÊý×Ö½Ó¿Ú£¬×÷ΪÊý×ÖÐͱäËÍÆ÷µÄÄ£Äâǰ¶ËʹÓÃ
? Êý×Ö´«¸ÐÆ÷±ê¶¨·½Ê½£¬Ö§³Ö¸ß´ïÈý½×µÄ´«¸ÐÆ÷·ÇÏßÐÔÄâºÏУ׼ºÍ¶þ½×ζÈϵÊýУ׼
? Ö§³ÖPower DownµÄģʽ£¬ÐÝÃßϾ²Ì¬µçÁ÷ÔÚ³£ÎÂÌõ¼þÏÂÔÚ100nA¼¶±ð
Ó¦Óó¡¾°
? ¹¤ÒµÑ¹Á¦±äËÍÆ÷ºÍζȱäËÍÆ÷
? ¹¤ÒµÏÖ³¡ÒDZíÄ£Äâǰ¶Ë
? PLC/DCSÄ£ÄâÁ¿ÊäÈë
¹¦ÄÜ¿òͼ


ÈçÄúÐèÒª×Éѯ²úÆ·¸ü¶àÐÅÏ¢£¬Çëµã»÷¡°ÒøºÓ¼¯ÍÅgalaxy¡±£¬ÎÒÃǽ«¾¡¿ì»Ø¸´Äú!