ÎÒÃǷdz£ÖØÊÓÄúµÄ¸öÈËÒþ˽£¬µ±Äú·ÃÎÊÎÒÃǵÄÍøÕ¾Ê±£¬ÇëͬÒâʹÓõÄËùÓÐcookie¡£ÓйظöÈËÊý¾Ý´¦ÀíµÄ¸ü¶àÐÅÏ¢¿É·ÃÎÊ¡¶Òþ˽Õþ²ß¡·
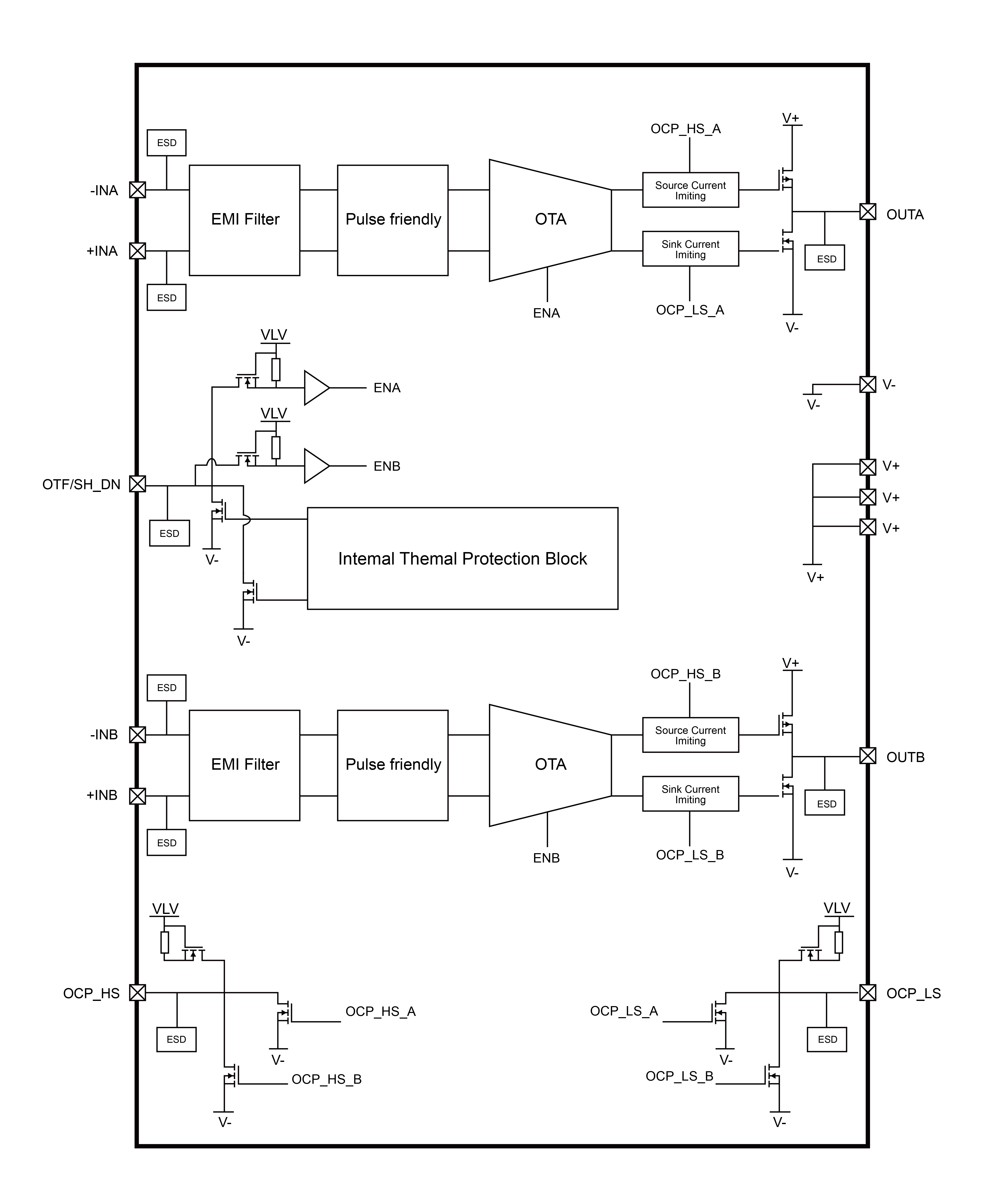
NSOPA2402QÊÇË«CMOSÔËËã·Å´óÆ÷£¬½áºÏÁËÈ«°Ú·ùÊäÈëºÍÊä³ö¡£µ±Í¨¹ýÒ×ÊܹÊÕÏÓ°ÏìµÄÏß·Çý¶¯Ä£ÄâÐźÅʱ£¬ÏÞÁ÷ºÍ¹ýμì²âÔöÇ¿ÁËÕû¸öϵͳµÄ³°ôÐÔ¡£Ëüͨ³£Êä³ö¸ß´ï400mAµÄ·å¼äµçÁ÷£¬ÒÔÇý¶¯µÍµç×è¸ºÔØ£¬°üÀ¨µç¸Ð¸ºÔØ£¬Èç½Ç¶È·Ö½âÆ÷¡¢Ïß³öµçÀºÍѹµçÖ¶¯Æ÷¡£´ËÍ⣬NSOPA240xQϵÁл¹ÔöÇ¿ÁËÉ䯵ÔëÉù¿¹ÈÅÐÔ¡£
²úÆ·ÌØÐÔ
·ûºÏAEC Q-100 Grade1±ê×¢£ºTA£º-40¡ãC-125¡ãC
µÍÆ«ÒÆµçѹ£º0.6 mV£¨µäÐÍÖµ£©
¸ßÊä³öµçÁ÷Çý¶¯£º400mA£¨Á¬Ðø£©
¿íµçÔ´µçѹ·¶Î§£º4.5VÖÁ36V
¹ýιضÏ
Êä³öµçÁ÷ÏÞÖÆ
¹ýÁ÷±¨¾¯
¹Ø¶ÏÒý½Å£¬ÓÃÓڵ;²Ì¬µçÁ÷Ó¦ÓÃ
9.5MHz ÔöÒæ´ø¿í£¬7.5V/¦Ìs ѹ°ÚÂÊ
ÄÚÖà RF/EMI Â˲¨Æ÷
·â×°£º14-pin-HTSSOP£¬5-pinTO252
Ó¦Óó¡¾°
»ùÓÚÐý±äµÄÆû³µÓ¦ÓÃ
Äæ±äÆ÷Óëµç»ú¿ØÖÆ
Æû³µ·ÀìÅÄ¿¾µ
µç»úÇý¶¯Æ÷
ÏßÐÔ¹¦ÂÊÔöÇ¿Æ÷
ËÅ·þÇý¶¯¹¦Âʼ¶Ä£¿é
¹¦ÄÜ¿òͼ


ÈçÄúÐèÒª×Éѯ²úÆ·¸ü¶àÐÅÏ¢£¬Çëµã»÷¡°ÒøºÓ¼¯ÍÅgalaxy¡±£¬ÎÒÃǽ«¾¡¿ì»Ø¸´Äú!