The NST60-Q1 is a precision CMOS integrated circuit linear analog output temperature sensor. It operates with an input voltage range of 2.4V to 5.5V and maintains a maximum temperature error within ±2.5°C across the full temperature range. With a typical quiescent current of 17μA and a typical shutdown current of 0.1μA, it minimizes power consumption in battery-powered devices. The AB-class output driver delivers a robust maximum output of 500μA, capable of driving capacitive loads up to 1000pF and directly interfacing with ADC sample-and-hold inputs. Offering exceptional accuracy and a powerful linear output driver, the NST60-Q1 analog output temperature sensor is a highly cost-effective alternative to passive thermistors.
Product Features
? Operating Temperature Range: -40°C to 150°C
? Accuracy: ±2.5°C (maximum)
? Wide Input Voltage Range: 2.4V to 5.5V
? Output Drive Capability: 500μA
? Output Short Circuit Protection
? Analog Output Parameters: 6.25mV/°C positive slope output
? Low Quiescent Current:
-Operating Mode Current: 17μA (typical)
-Shutdown Mode Current: 0.1μA (typical)
Application
?Electric power steering
?Power supply modules
?Gearshift systems
?Battery management systems
?Automotive audio mainframes
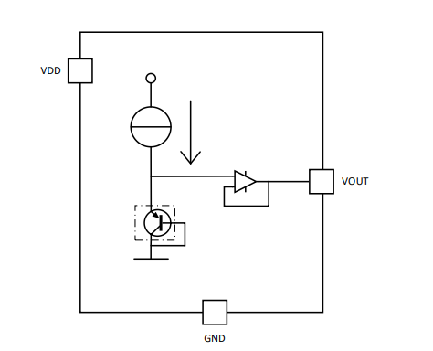
Functional Block Diagram


For more product information, please contact us.