NSI6651-Q1 is a single-channel smart isolated gate driver designed to drive IGBT, power MOSFET and SiC MOSFET and other power transistors in many applications and provide protection for their safe operation. It can provide separate output to control the rising and falling duration respectively, it supports rail-to-rail output, and can provide a maximum 10A/10A source and sink current capability. NSI6651-Q1 can provide protection functions, such as UVLO, Miller clamp, DESAT protection, soft shutdown, and when short circuit fault or undervoltage occurs, the fault can be indicated through a separate pin. NSI6651-Q1 supports ASC function and can be used to force the output to be high in emergency situations. It supports minimum common mode transient immunity (CMTI) of 150kV/μs to improve system robustness. The maximum supply voltage of driver side is 32V, and the input side accepts supply voltages from 3V to 5.5V. NSI6651-Q1 features large drive current, wide power supply voltage range, and high CMTI, and is designed with excellent protection. It is suitable for switching power supply systems and inverters which require high reliability, high power density and high efficiency.
Product Features
? Smart Single-channel Isolation Driver
? Input side power supply voltage: 3V~5.5V
? Driver side power supply voltage: With UVLO, up to 32V
? Peak source and sink current 10A/10A
? High CMTI: 150kV/us
? Typical propagation delay: 80ns
? Maximum pulse width distortion: 30ns
? Minimum receivable input pulse width: 40ns
? Rail-to-rail output, with separate output as an option
? Protection mode:
Miller Clamp 4.0A
DESAT protection with a threshold of 9V
Supporting soft shutdown at a current of 400mA
Supporting alarm feedback, reset or enable
? Operating temperature: -40°C~125°C
Safety Certificate
? UL1577 certification: 5.7KVrms (certification in progress)
? CQC certification: GB4943.1-2011 (certification in progress)
? CSA certification: components conform to 5A (certification in progress)
? VDE certification: DIN V VDE V 0884-11:2017-1 (certification in progress)
Application
? EV electric drive system
? Air conditioning compressor
? DC-AC solar inverter
? Motor driver
? UPS and battery charger
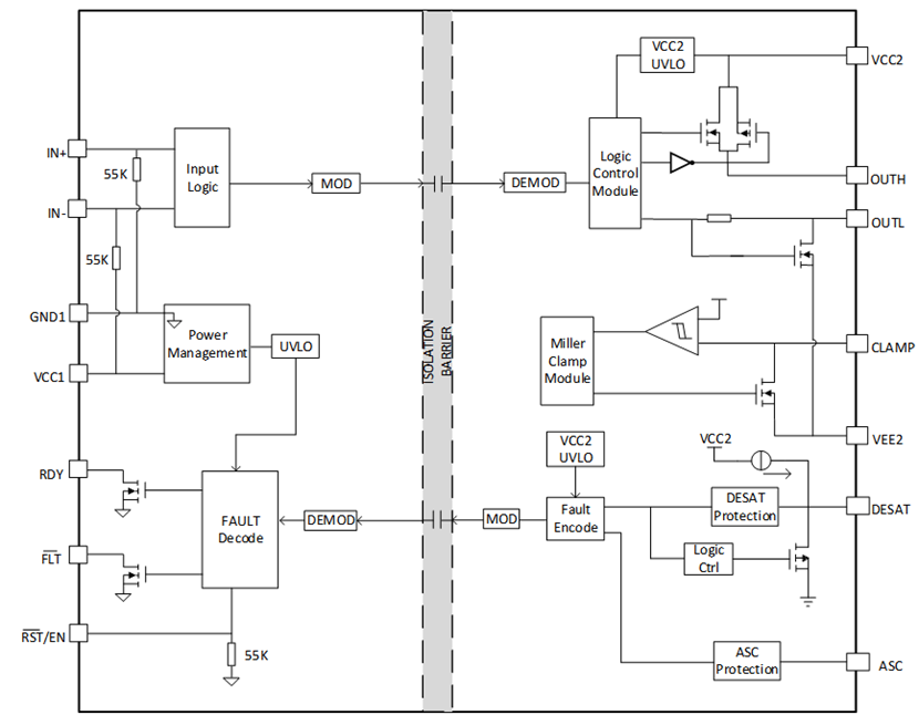
Functional Block Diagram


For more product information, please contact us.