NSC6272/NSC6273 is a MEMS microphone preamplifier. The NSC6272/NSC6273 features an integrated low-noise offset MEMS microphone circuit, as well as a high-performance analog preamplifier that provides true sound quality and supports flexible microphone systems. The bias voltage and analog preamplifier gain can be adjusted via an internal fuse bank (OTP), so the NSC6272/NSC6273 can support MEMS sensors with different parameters. It can also increase yields and provide better sensitivity consistency. The NSC6272/NSC6273 has two output pads for bias voltage at different positions, one of which can be selected as required at the top plate of the MEMS microphone. The AOP performance of NSC6273 is 130dBV, which is improved compared to 128dBV of NSC6272.
Product Features
? Working voltage: 1.6V~3.6V
? Current drain: 125μA typ.
? Equivalent input noise: 4μVrms(-108dBV)
? Gain adjustment (OTP): -4dB~11dB with 0.5dB/Step
? Frequency response: 20Hz~20kHz
? Bias voltage: 7.5V~16V with 0.3V/Step
? Working temperature: -40℃~85℃
Application
? TWS headset
? Smart television
? Smart household appliances
? Smart speaker
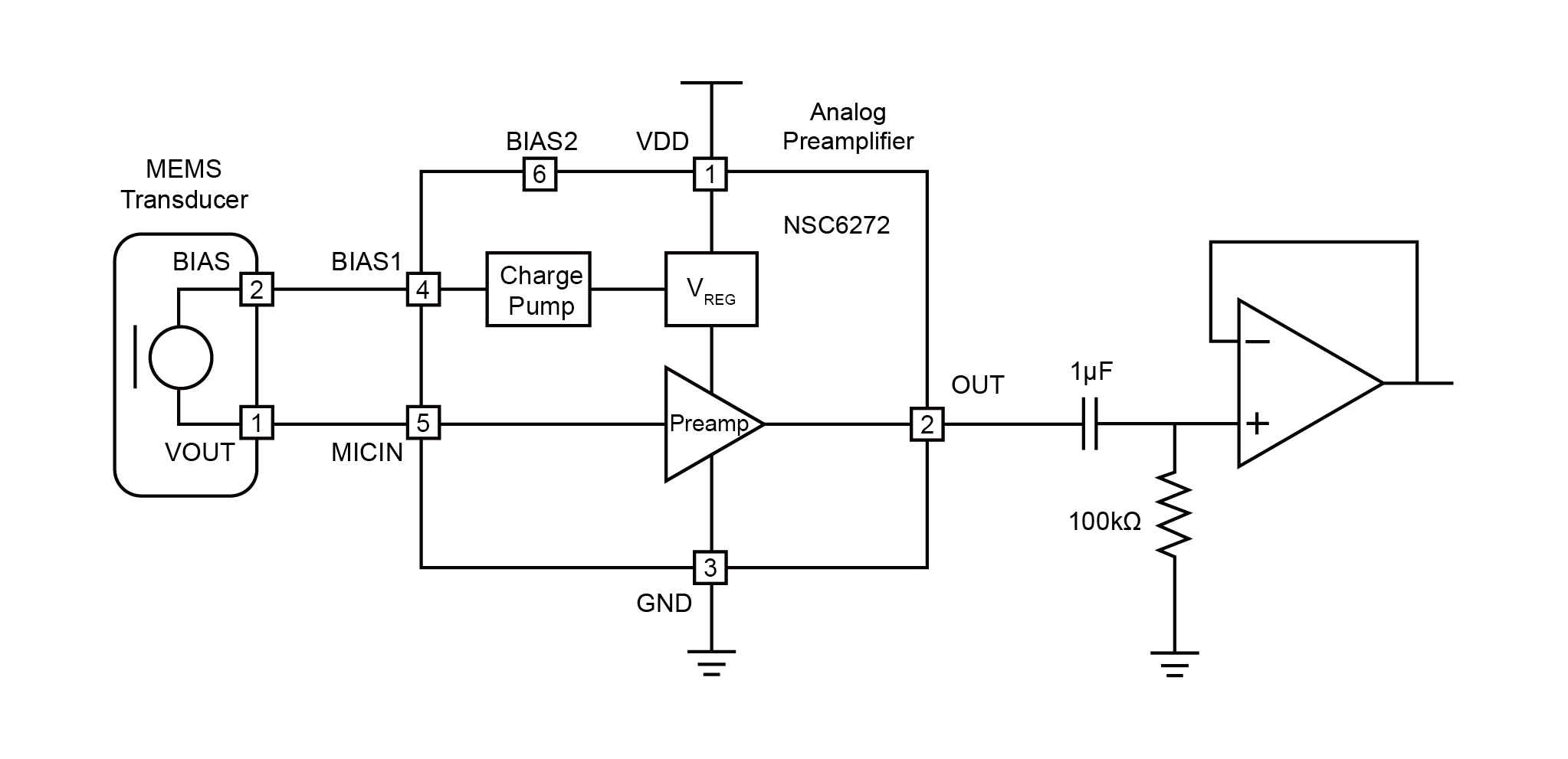
Functional Block Diagram


For more product information, please contact us.