Products

Products

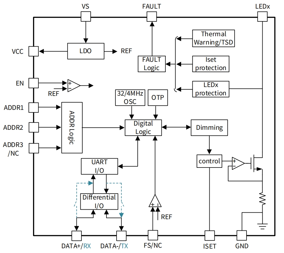
NSL23716x:Automotive 16-channel Low-side Linear LED Driver

The NSL23716x is an automotive-grade 16-channel low-side LED driver, delivering a maximum output current of 100mA per channel. This device supports 12-bit independent PWM dimming for each channel.The NSL23716x series offers two interface variants: CAN PHY and UART. The CAN PHY interface version eliminates the need for external CAN transceivers, providing customers with a cross-board communication solution that reduces system costs.

The NSL23716x series integrates comprehensive diagnostic and protection features, including LED open-circuit detection, short-circuit protection, and thermal protection. It also supports auto thermal derating functionality, featuring configurable derating initiation thresholds to meet thermal design requirements. With built-in OTP (One-Time Programmable) memory, the NSL23716x series enables Fail-Safe operation modes for enhanced system reliability.


Product Features

? Qualified for Automotive Grade 1: Tj from -40℃ to 150℃ 

? 3.7  V to 20 V wide supply voltage range 

? 16-channel low side current sink 

? Cascade up to 16 ICs to support up to 256 channels 

? 100mA output current capacity per channel 

? 12-bit independent PWM dimming per channel 

? Low dropout voltage 800mV max. at 100mA

? UART interface (NSL23716D) 

? CAN compatible differential interface (NSL23716A/C) 

? Up to 2 Mbps data rate 

? 3.3V VCC(NSL23716A) and 5.0V VCC(NSL23716C/D) 

? Internal OTP and supports programmable Fail Safe mode

? Full protections and diagnostics

? QFN32(5mm*6mm) 和QFN32(4mm*4mm) Package

Application

? Automotive rear lighting

? Automotive exterior lighting

? General automotive body lighting applications

Functional Block Diagram

NSL23716x typical application.png

For more product information, please contact us.

sitemap地图