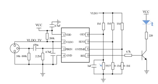
NSA3182 is a highly integrated control chip for pyroelectric infrared sensor (PIR). A single NSA3182 integrates all the necessary components for pyroelectric passive infrared mobile detection, and the analog front end can be directly connected to the analog PIR detector via AC coupling. Built-in 3V output LDO supplies power to the PIR detector. Built-in high-precision analog-to-digital converter can convert the detector signal into digital signal. The digital engine can detect the movement of human body, reduce the interference from external and support binary output. The sensor sensitivity threshold and alarm maintenance time can be adjusted by an external resistor.
Product Features
? Suitable for PIR external signal conditioning applications, with SOP8 package
? Sensitivity and response time adjustable through an external resistor
? Built-in LDO for direct power supply with high voltage of 12V for Smart lighting applications
? Binary output
? Low power consumption, static current 13μA
Application
? Smart lighting
? Smart security
? Building automation
Functional Block Diagram


For more product information, please contact us.