NSD2622N is a high-voltage half-bridge driver with integrated negative bias, which is specially designed for E-mode GaN. This device adopts the mature capacitance isolation technology of NOVOSENSE. The high-side driver can support common-mode voltage of -700V to 700V, SW voltage change slope of 200V/ns, and is designed with the feature of low propagation delay and low delay mismatch between channels. Both channels can provide 2A/-4A driving capability. Both the high-side and low-side drive output stages are internally integrated with dedicated voltage regulators. These regulators can generate a stable positive voltage that is adjustable from 5V to 6.5V, as well as a fixed negative voltage of - 2.5V, thus eliminating the need for an external negative bias circuit. At the same time, a 5V fixed output LDO is integrated, which can supply power to circuits such as digital isolators for applications that require isolation.
Product Features
- SW volatge range: -700V~700V;
- High immunity to common-mode voltage transition(±200V/ns)
- Independent 2A source and 4A sink current
- 5V~6.5V adjustable positive output voltage
- -2.5V integrated negative bias
- Integrated 5V LDO output for digital isolators
- 10ns typical minimum input pulse width
- 30ns typical propagation delay
- 5ns typical pulse distortion
- 6.5ns typical rise time (1nF load)
- 6.5ns typical fall time (1nF load)
- 20ns typical deadtime
- Suitable for high side bootstrap supply
- UVLO and over-temperature protection- Operation temperature: -40℃~125℃
Application
- High frequency SMPS
- Solar inverter, ESS
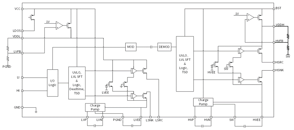
Functional Block Diagram


For more product information, please contact us.