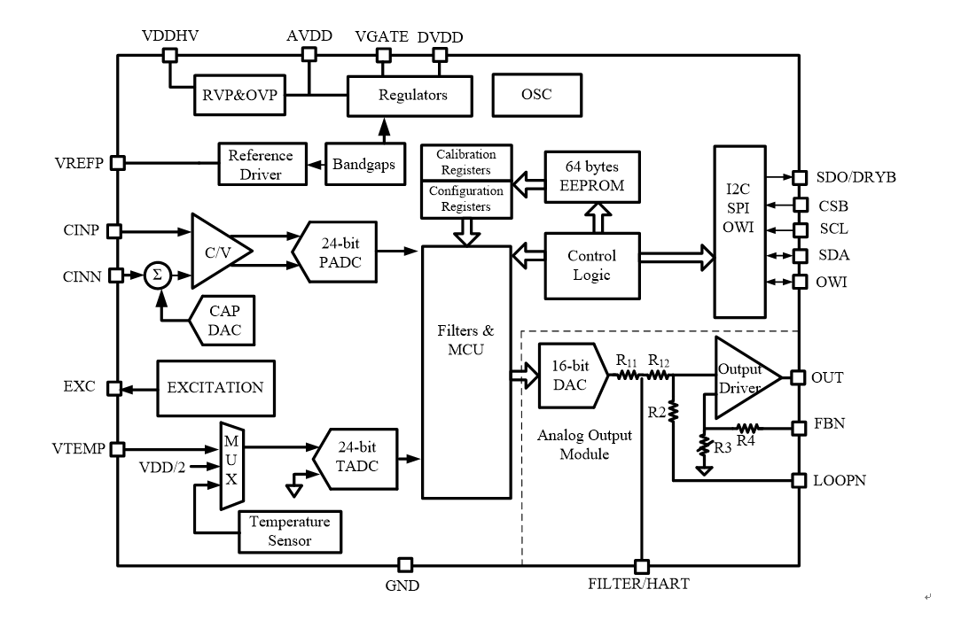
NSC2860 is an ASSP chip specially developed for industrial transmitters with 4~20mA current output or 0~5V/0~10V voltage output. The NSC2860 has an integrated capacitive voltage conversion circuit specifically designed for interfacing capacitive pressure sensors. Its internal integrated customer programmable digital calibration logic, but also provides a convenient OWI interface can communicate directly through 4~20mA analog lines, so that customers can easily calibrate the sensor after assembly and save the calibration coefficient. In addition, the NSC2860 also integrates an external JFET controller, which can be used directly in 24V standard industrial loop-powered applications without the need for an additional power controller. In the past few years, this chip has been widely used in industrial capacitive pressure transmitter applications, and its reliability and stability has been fully verified by a large number of shipments in the industrial field.
Product Features
? Integrated capacitive voltage conversion circuit, support capacitive pressure sensor interface
? Integrated external JFET controller, support 24V industrial loop power supply mode direct power supply
? Support 4~20mA output or 0~5V/0~10V analog output mode
? Support SPI bus or I2C digital interface, can also be used as analog front end of digital transmitter
? OWI interface, which can support customer calibration after assembly in the case of 2-wire 4-20mA connection
? Digital sensor calibration mode, supporting up to third-order sensor nonlinear fitting calibration and second-order temperature coefficient calibration
? Low static current, 1.5mA working current perfectly supports 4-20mA loop power supply
? The supply pin VDDHV withstands high voltage shocks up to 28V for highly reliable industrial field applications
Application
? Industrial capacitive pressure transmitter
Functional Block Diagram

All Resources

For more product information, please contact us.