NSC2860X is an ASSP chip specially developed for 4~20mA current output or 0~5V voltage output industrial transmitter. NSC2860X has an integrated capacitive voltage conversion circuit, which specially designed for interface capacitive pressure sensors. It integrates the customer programmable digital calibration logic, and also provides a convenient OWI interface that can communicate directly with the analog line of 4~20mA, making it convenient for the customer to calibrate the sensor after assembly and save the calibration coefficient. In addition, the NSC2860X also integrates with an external JFET controller, which can be used directly under standard industrial loop power supply conditions of 24V without the need for an additional power controller. Over the past few years, the chip has been widely used in application of industrial capacitive pressure transmitter, and its reliability and stability has been fully verified in the industrial field by a large number of shipments.
Product Features
? Integrated capacitive voltage conversion circuit, supporting capacitive pressure sensor interface
? Integrated external JFET controller, supporting 24V industrial loop power supply mode for direct power supply
? Support 4 to 20mA output or 0 to 5V/0 to 10V analog output
? Support SPI BUS or I2C digital interface, which can also be used as digital transmitter analog front-end
? OWI interface, which can support customer calibration after assembly in the case of two-wire 4~20mA connection
? Digital sensor calibration mode, supporting up to the third-order sensor nonlinear calibration and second-order temperature coefficient calibration
? Low static current, with 1.5mA working current perfectly supporting 4-20mA loop power supply
? The power pin VDDHV can withstand high voltage shocks up to 28V to achieve high reliability in industrial field applications
Application
? Industrial capacitive pressure transmitter
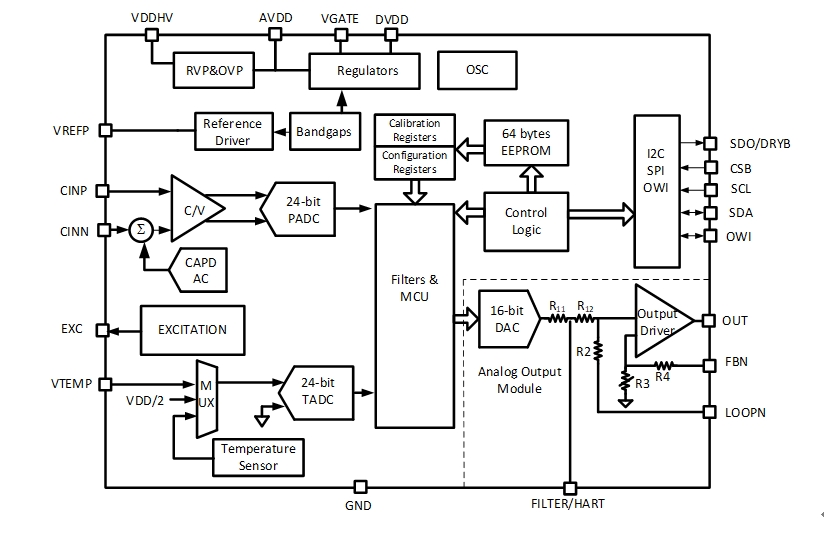
Functional Block Diagram

All Resources

For more product information, please contact us.